HOME   LIST
‹–   –›

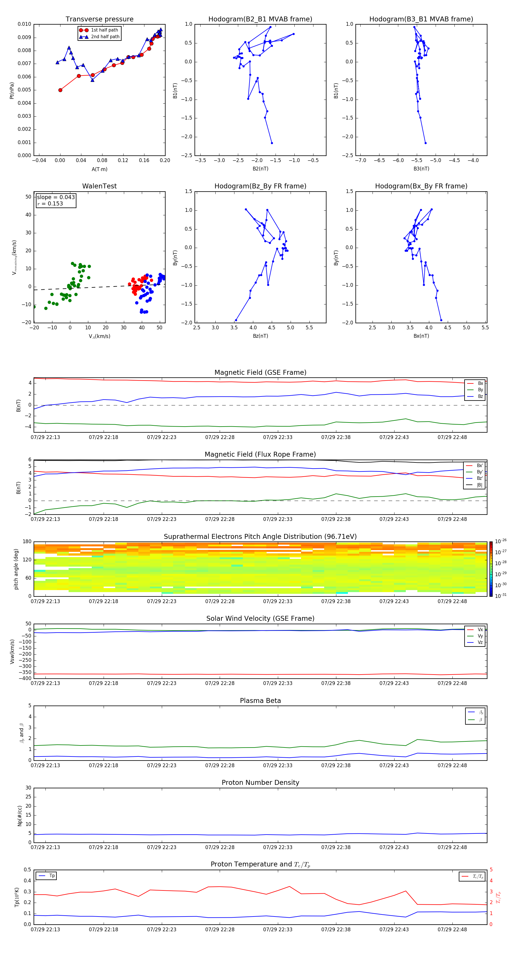
Flux Rope in 2011

Flux Rope Event 2011-07-29 22:12 ~ 2011-07-29 22:51 (40 minutes)


plot