HOME   LIST
‹–   –›

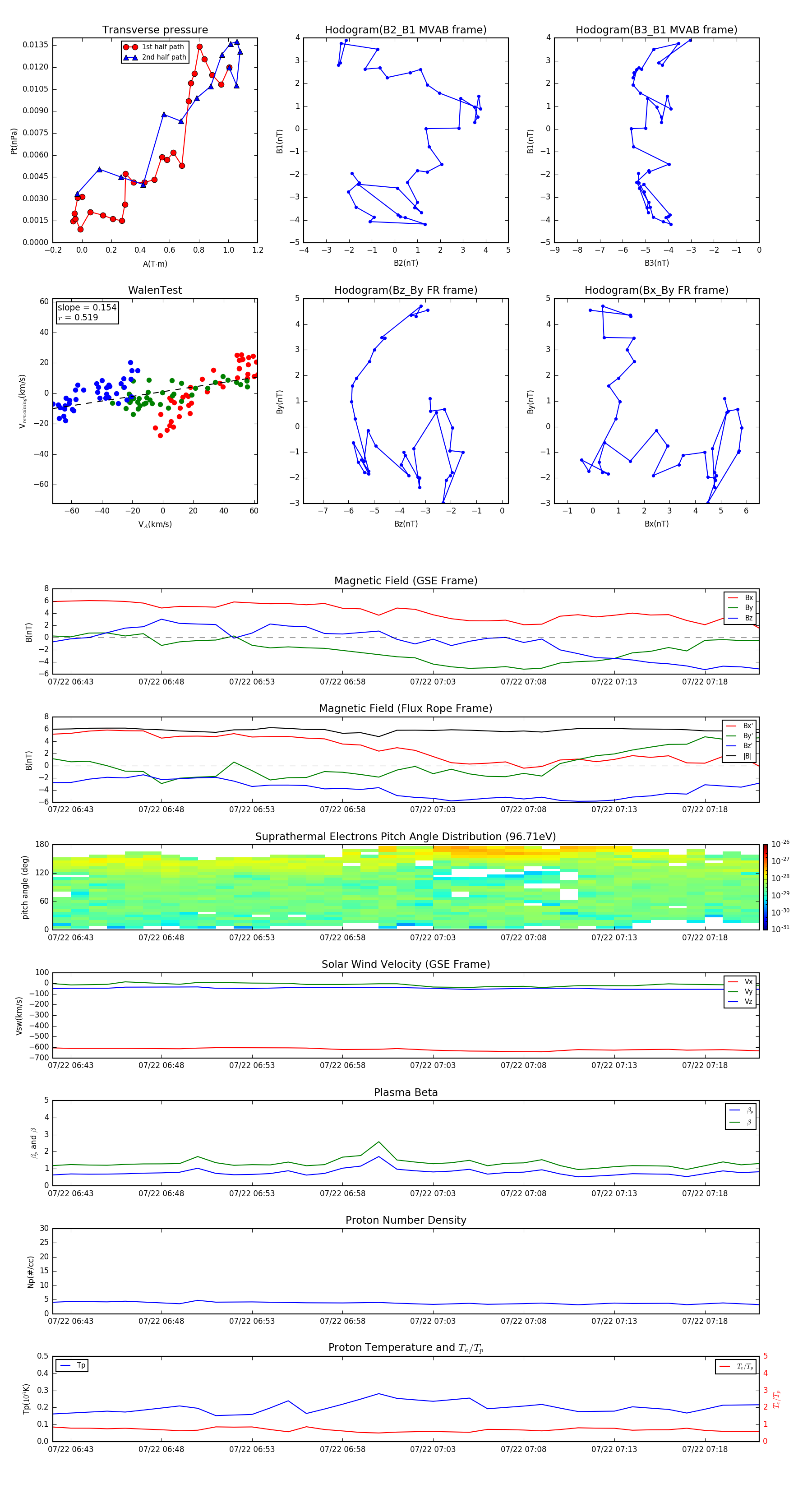
Flux Rope in 2011

Flux Rope Event 2011-07-22 06:42 ~ 2011-07-22 07:21 (40 minutes)


plot