HOME   LIST
‹–   –›

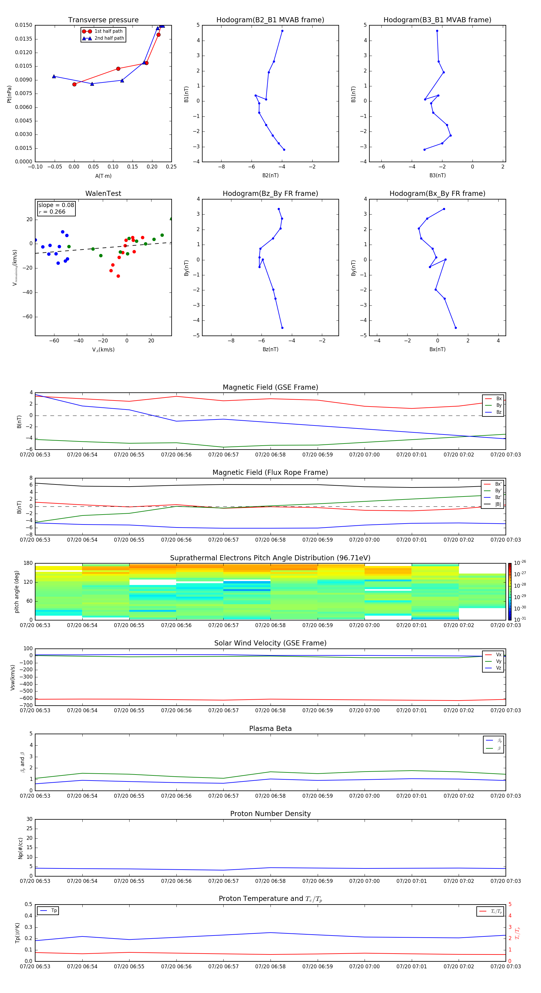
Flux Rope in 2011

Flux Rope Event 2011-07-20 06:53 ~ 2011-07-20 07:03 (11 minutes)


plot