HOME   LIST
‹–   –›

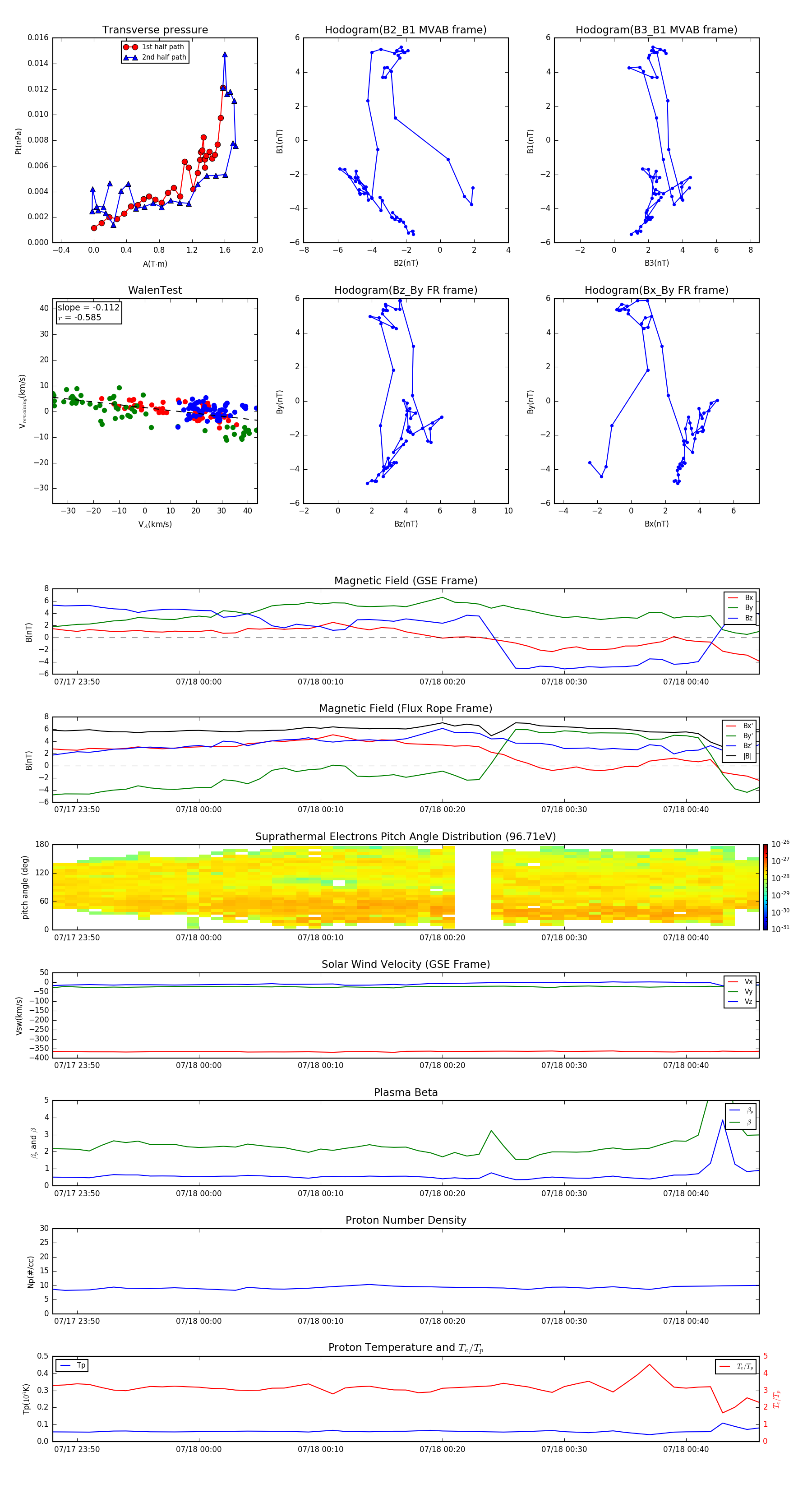
Flux Rope in 2011

Flux Rope Event 2011-07-17 23:48 ~ 2011-07-18 00:46 (59 minutes)


plot