HOME   LIST
‹–   –›

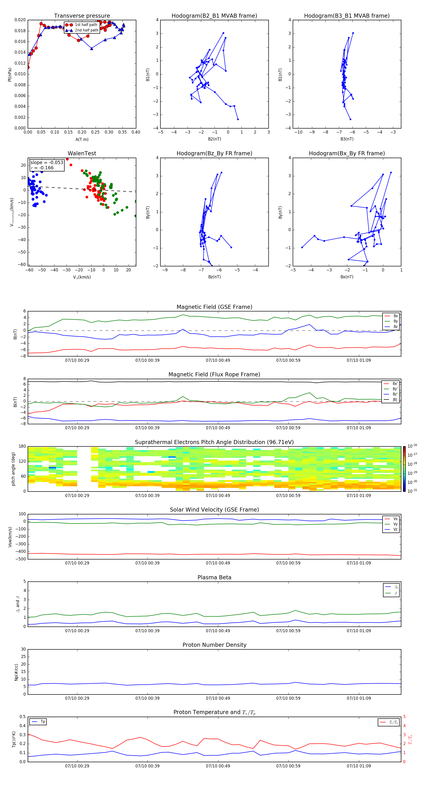
Flux Rope in 2011

Flux Rope Event 2011-07-10 00:22 ~ 2011-07-10 01:15 (54 minutes)


plot