HOME   LIST
‹–   –›

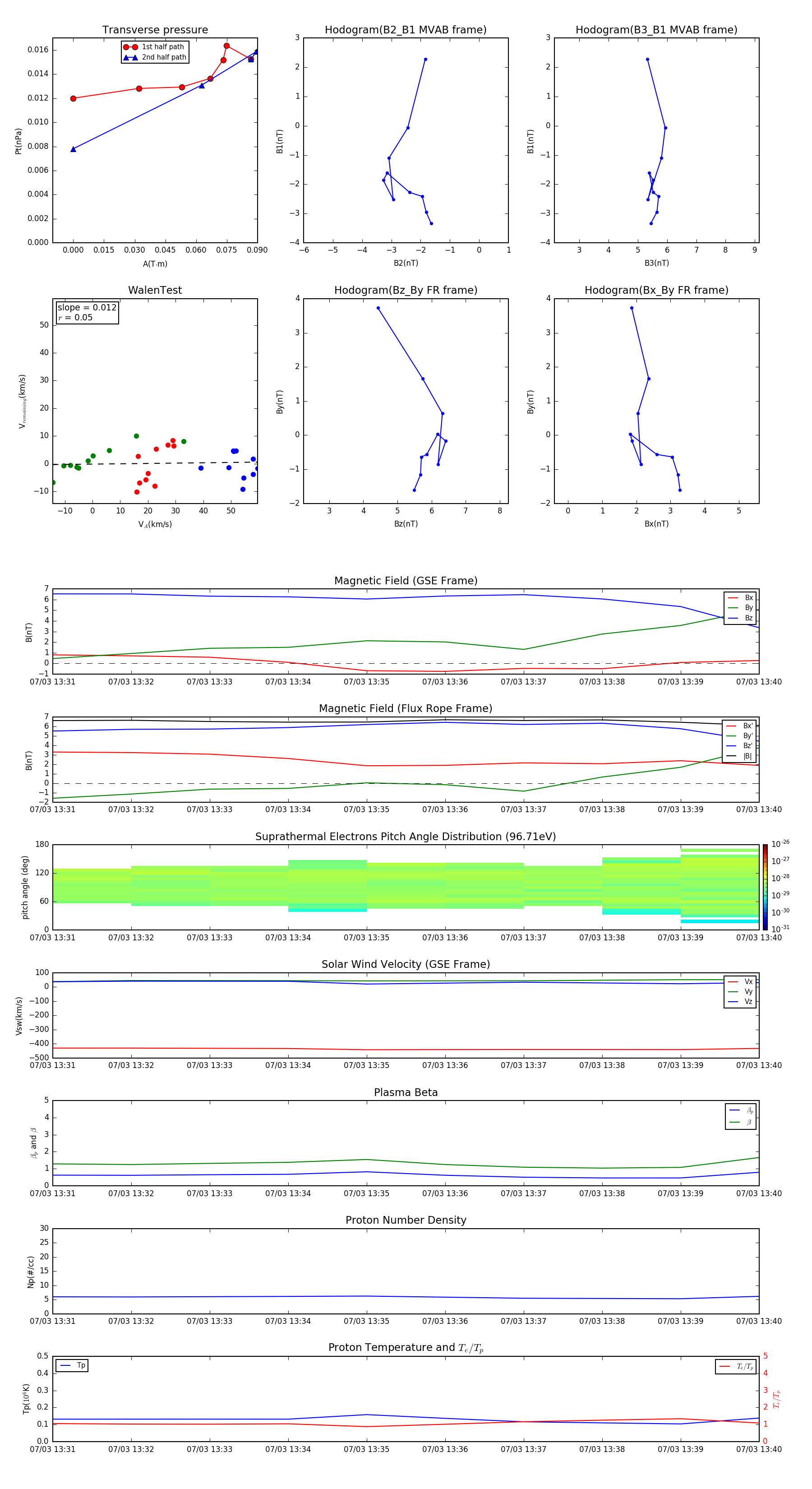
Flux Rope in 2011

Flux Rope Event 2011-07-03 13:31 ~ 2011-07-03 13:40 (10 minutes)


plot