HOME   LIST
‹–   –›

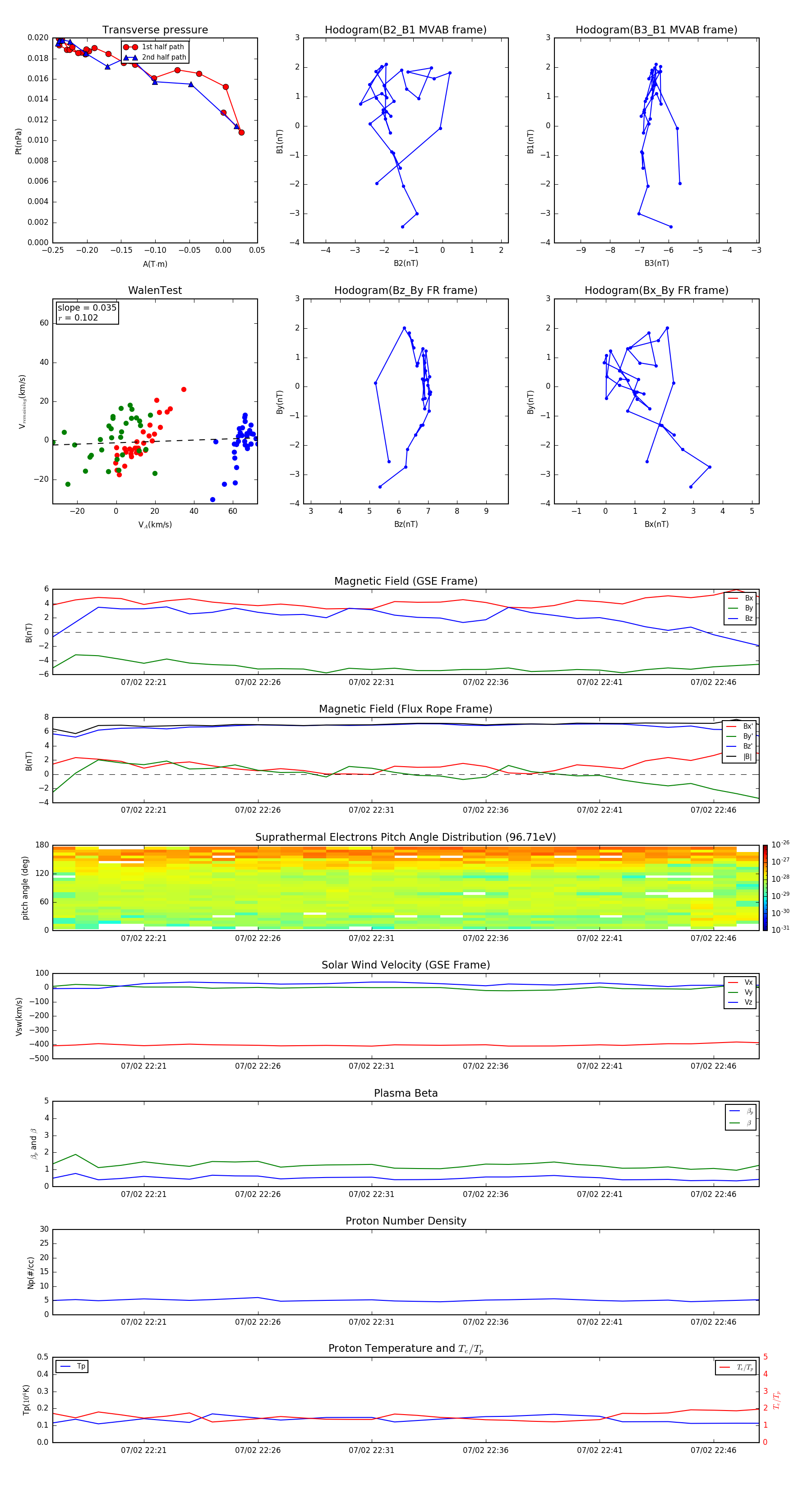
Flux Rope in 2011

Flux Rope Event 2011-07-02 22:17 ~ 2011-07-02 22:48 (32 minutes)


plot