HOME   LIST
‹–   –›

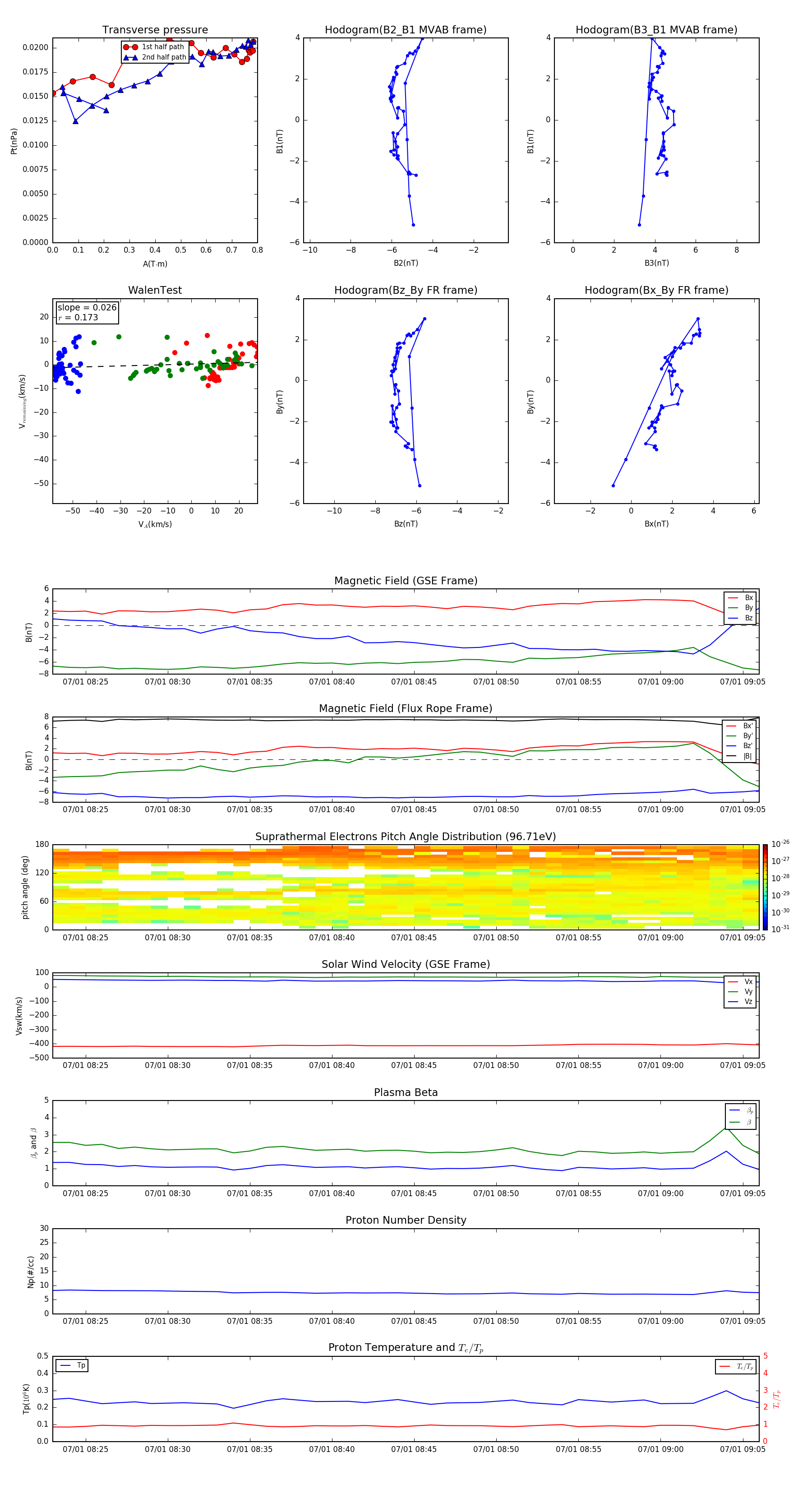
Flux Rope in 2011

Flux Rope Event 2011-07-01 08:23 ~ 2011-07-01 09:06 (44 minutes)


plot