HOME   LIST
‹–   –›

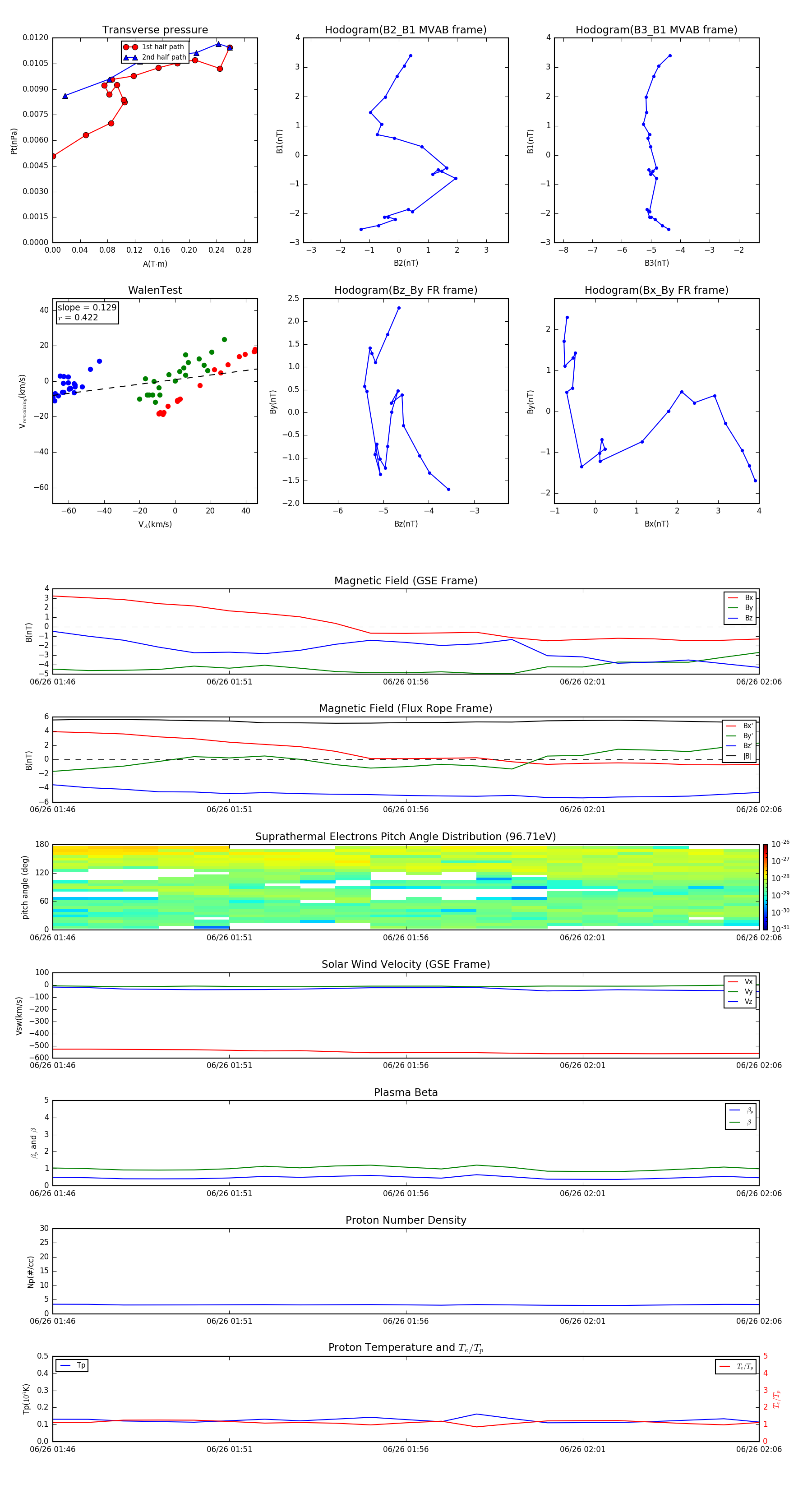
Flux Rope in 2011

Flux Rope Event 2011-06-26 01:46 ~ 2011-06-26 02:06 (21 minutes)


plot