HOME   LIST
‹–   –›

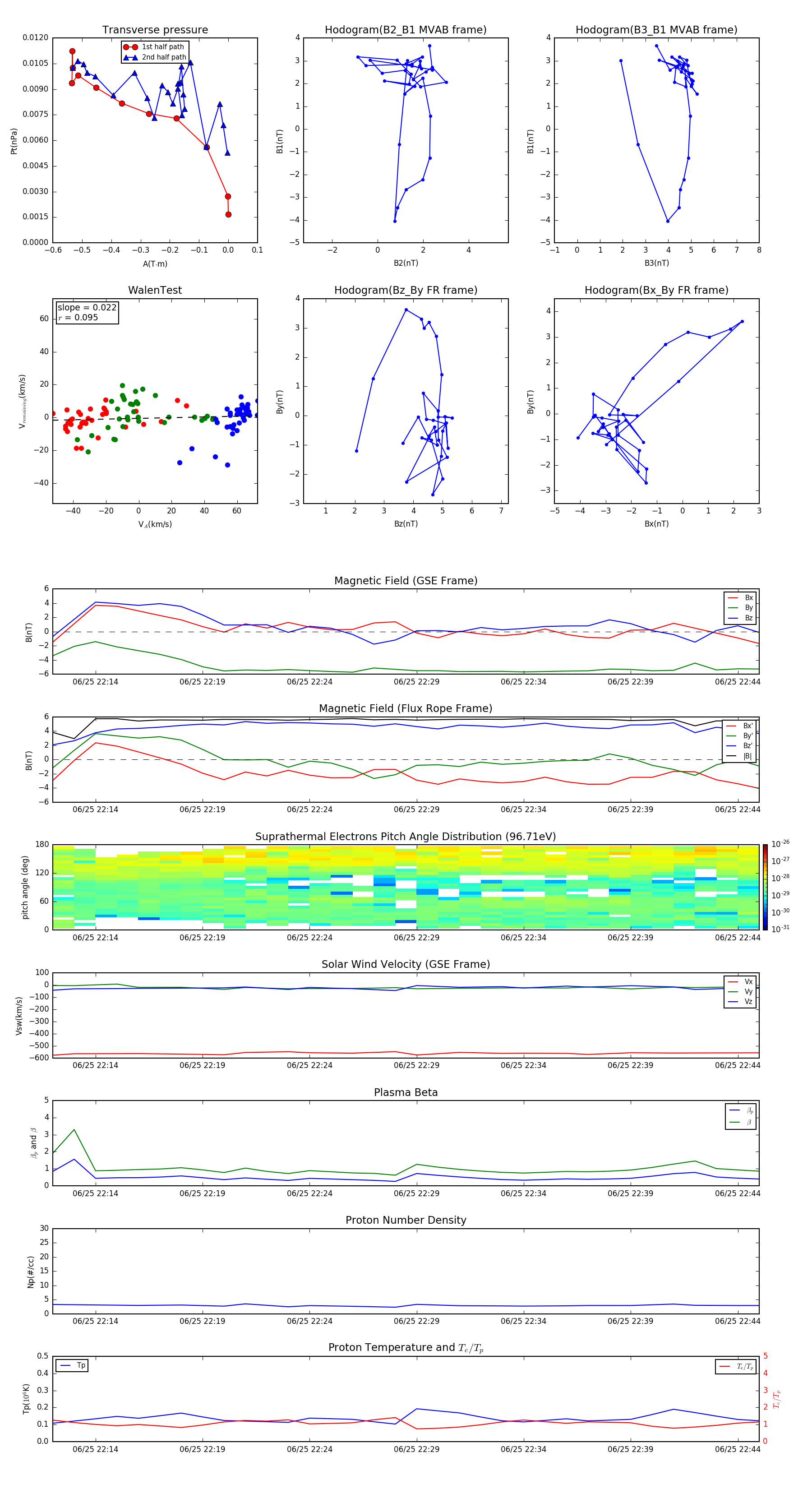
Flux Rope in 2011

Flux Rope Event 2011-06-25 22:12 ~ 2011-06-25 22:45 (34 minutes)


plot