HOME   LIST
‹–   –›

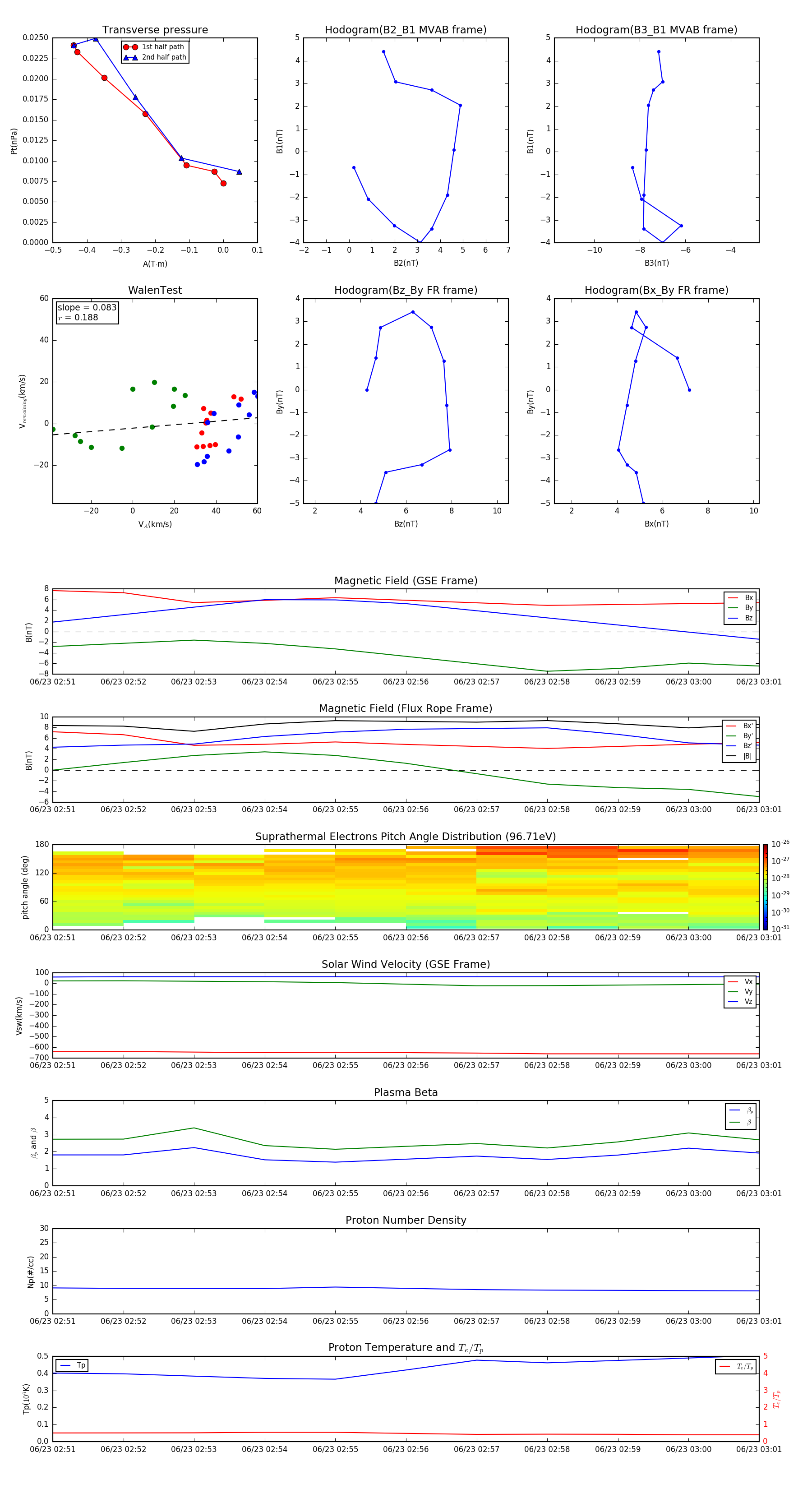
Flux Rope in 2011

Flux Rope Event 2011-06-23 02:51 ~ 2011-06-23 03:01 (11 minutes)


plot