HOME   LIST
‹–   –›

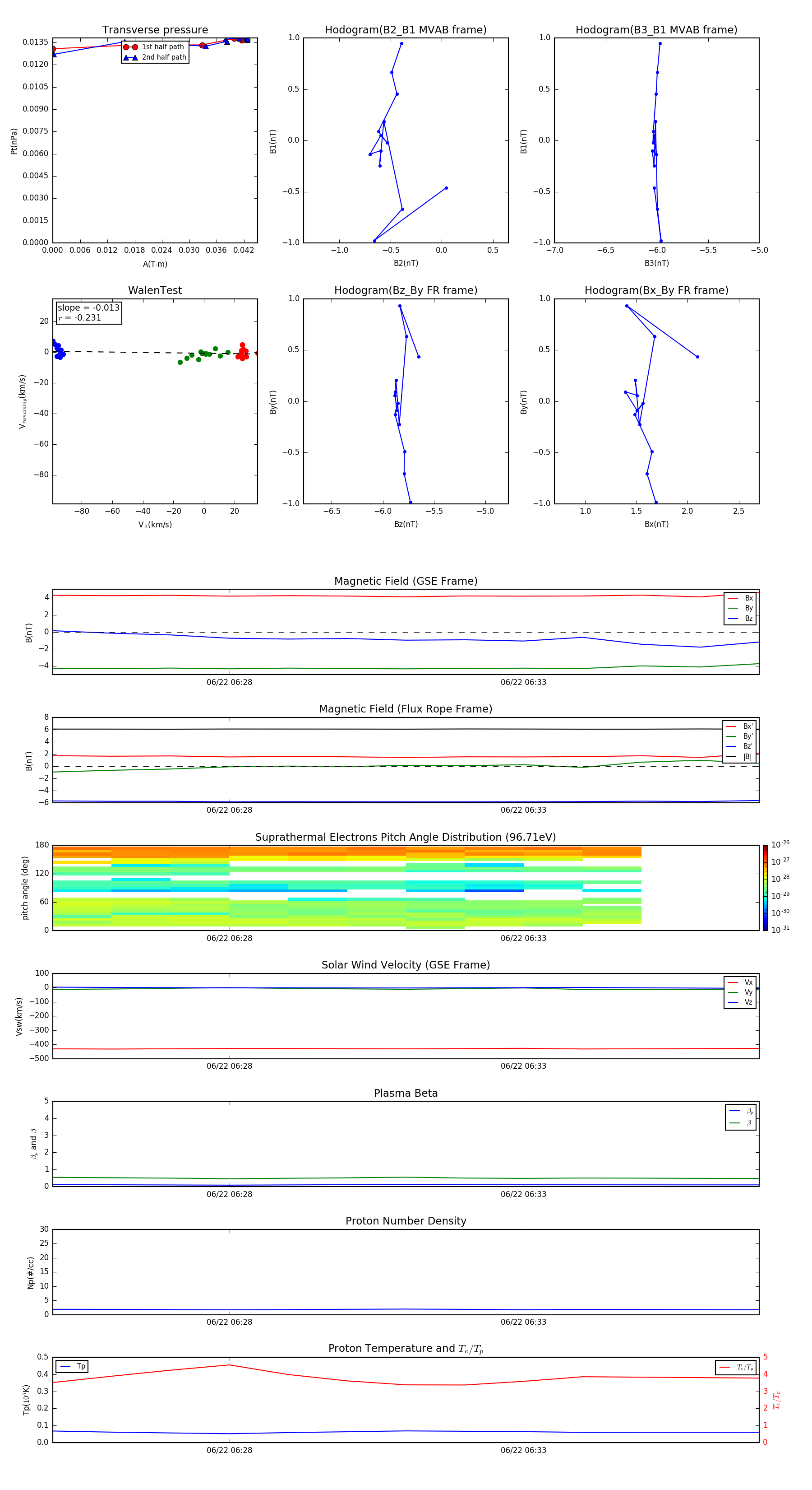
Flux Rope in 2011

Flux Rope Event 2011-06-22 06:25 ~ 2011-06-22 06:37 (13 minutes)


plot