HOME   LIST
‹–   –›

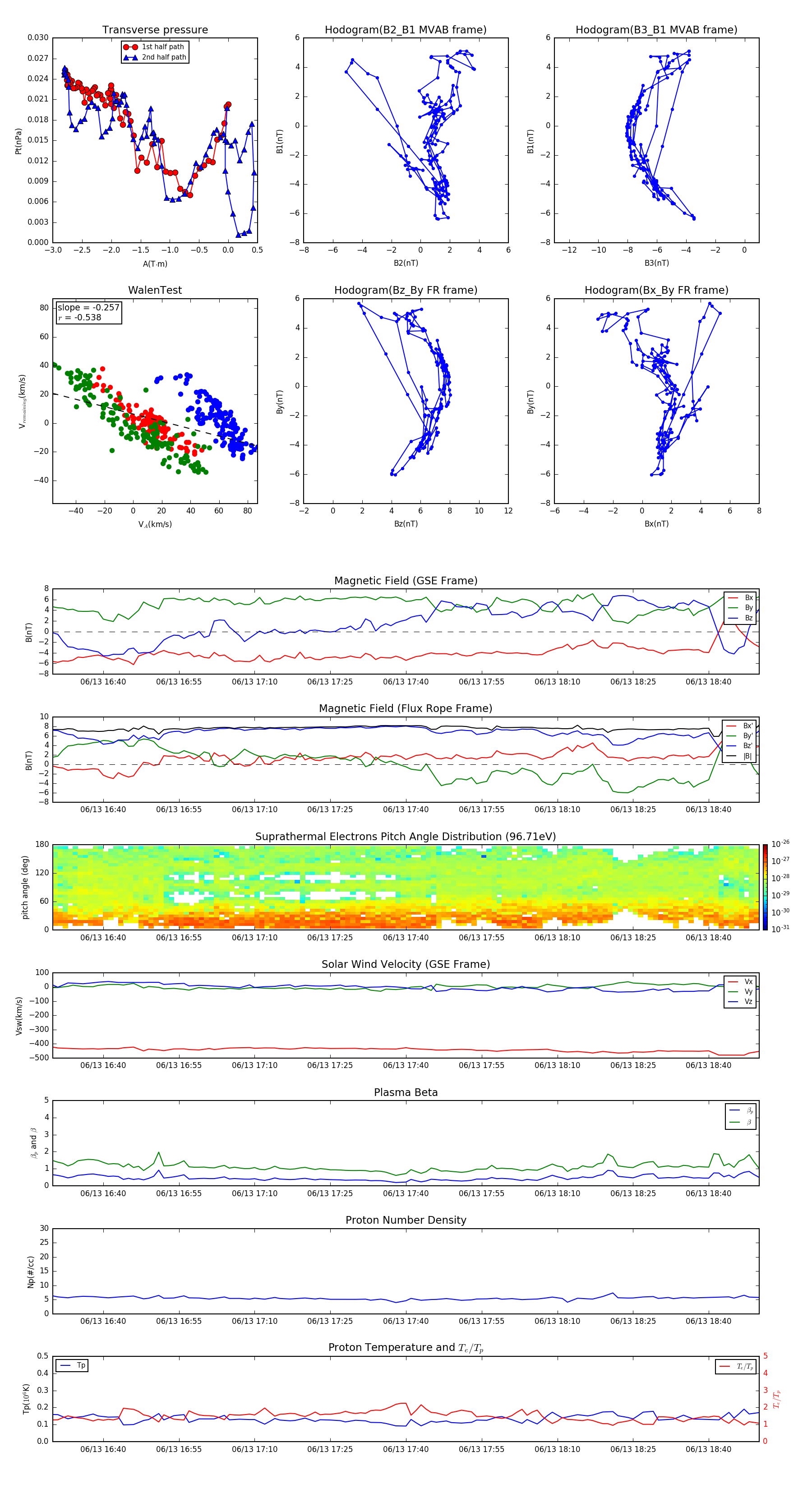
Flux Rope in 2011

Flux Rope Event 2011-06-13 16:30 ~ 2011-06-13 18:50 (141 minutes)


plot