HOME   LIST
‹–   –›

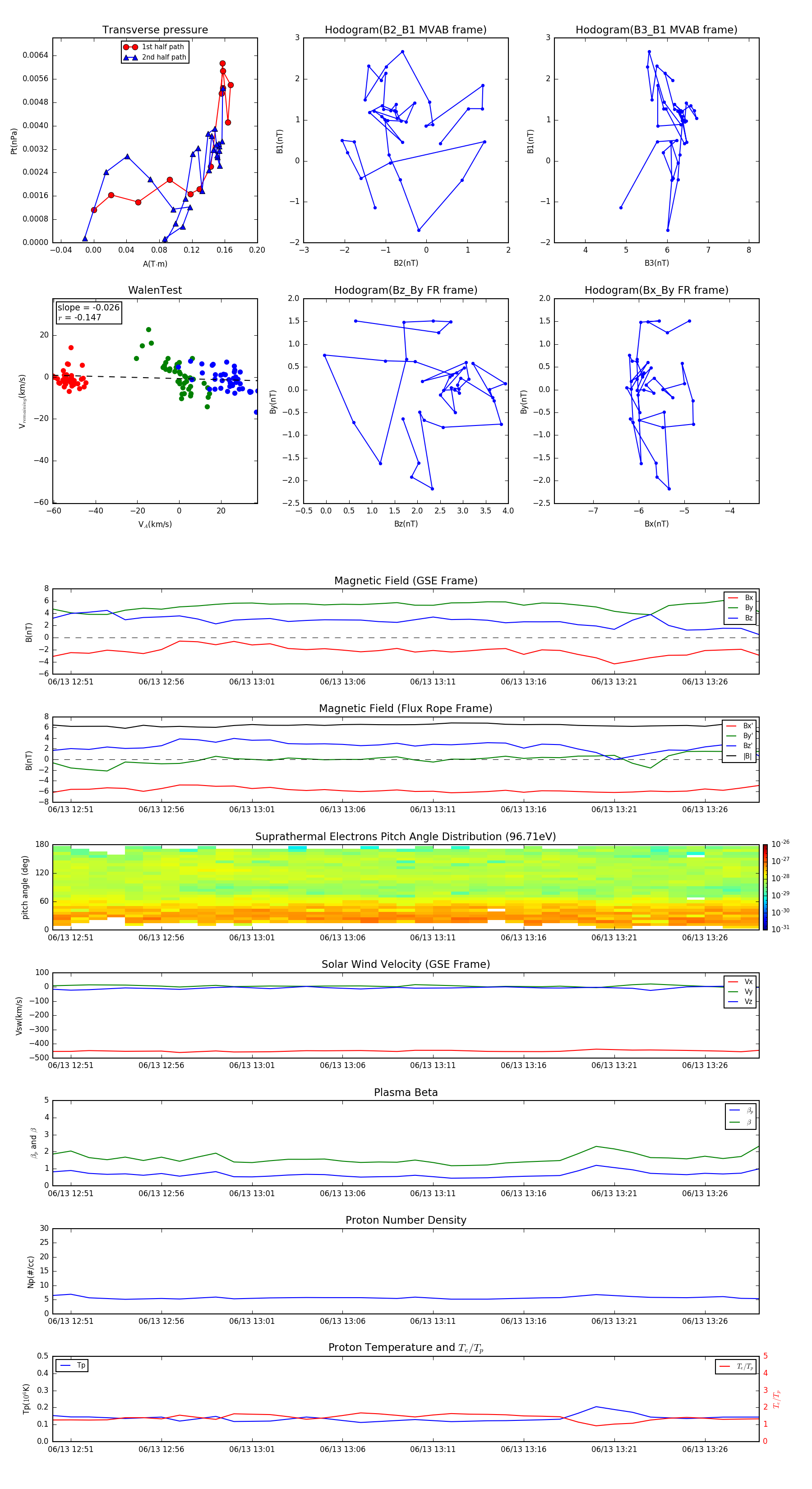
Flux Rope in 2011

Flux Rope Event 2011-06-13 12:50 ~ 2011-06-13 13:29 (40 minutes)


plot