HOME   LIST
‹–   –›

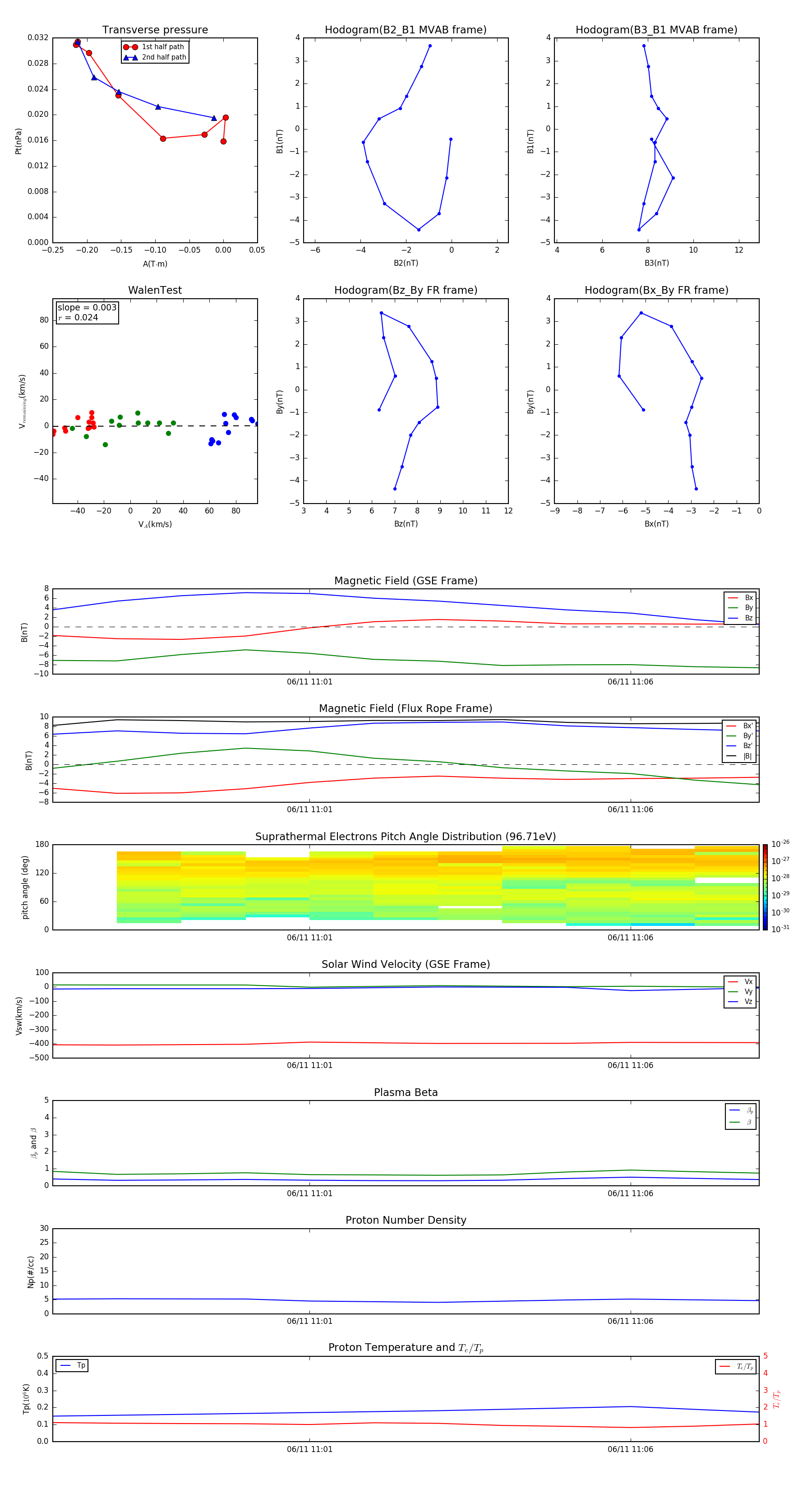
Flux Rope in 2011

Flux Rope Event 2011-06-11 10:57 ~ 2011-06-11 11:08 (12 minutes)


plot