HOME   LIST
‹–   –›

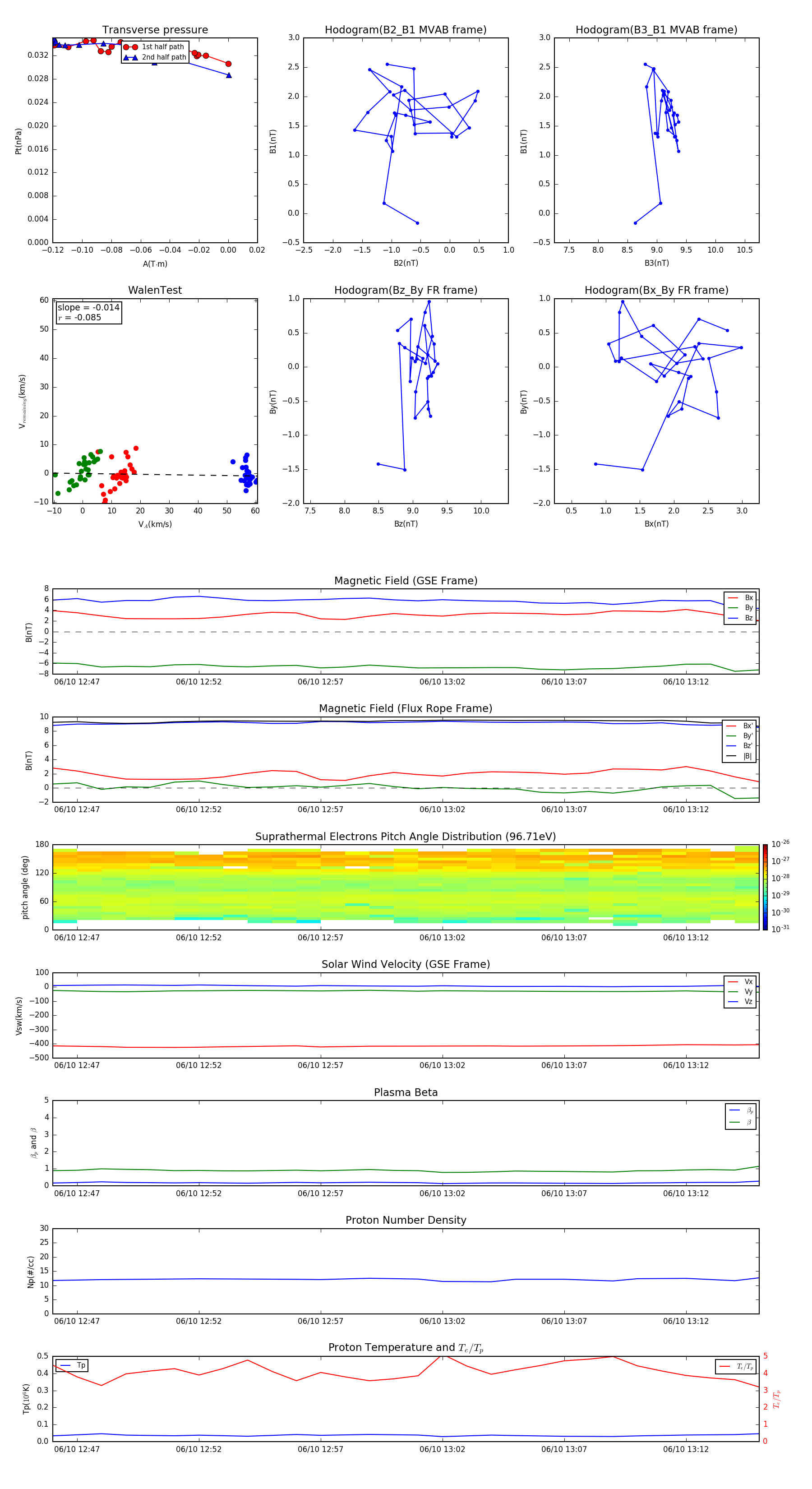
Flux Rope in 2011

Flux Rope Event 2011-06-10 12:46 ~ 2011-06-10 13:15 (30 minutes)


plot