HOME   LIST
‹–   –›

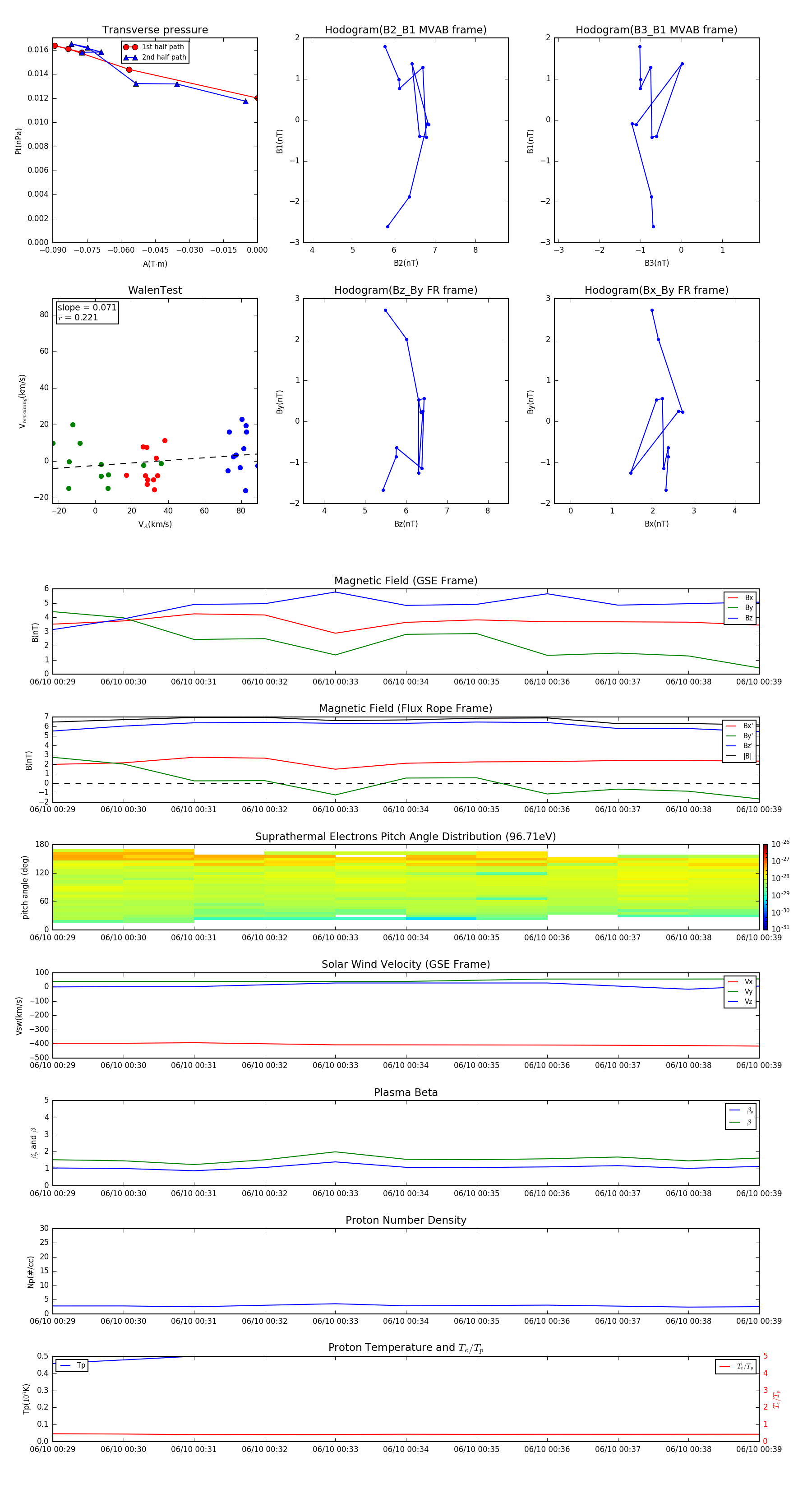
Flux Rope in 2011

Flux Rope Event 2011-06-10 00:29 ~ 2011-06-10 00:39 (11 minutes)


plot