HOME   LIST
‹–   –›

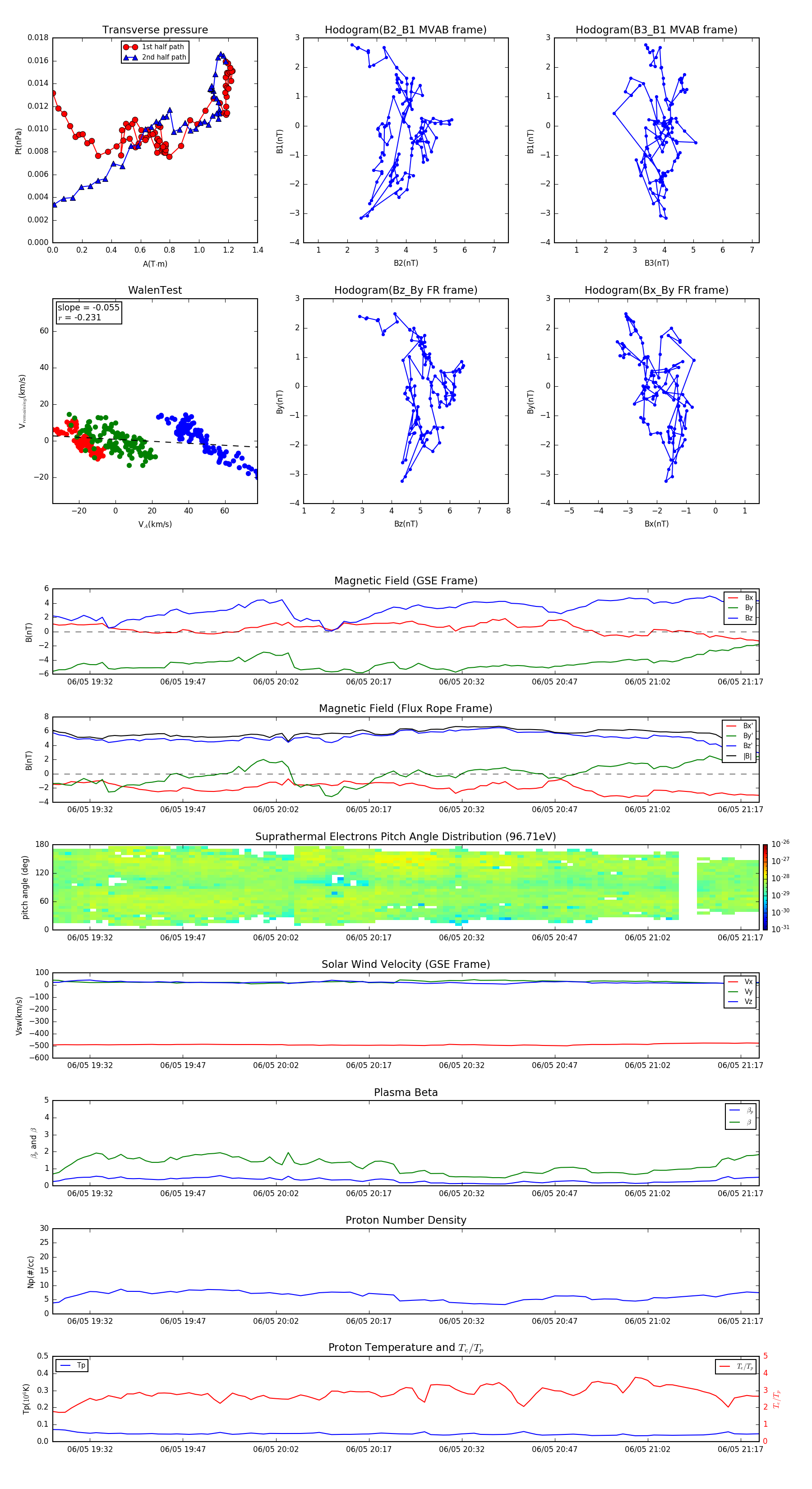
Flux Rope in 2011

Flux Rope Event 2011-06-05 19:26 ~ 2011-06-05 21:20 (115 minutes)


plot