HOME   LIST
‹–   –›

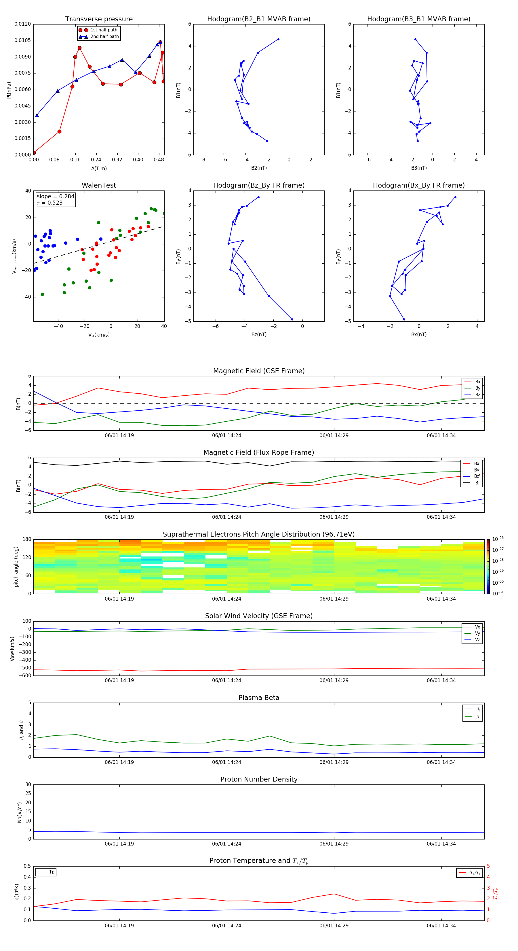
Flux Rope in 2011

Flux Rope Event 2011-06-01 14:15 ~ 2011-06-01 14:36 (22 minutes)


plot