HOME   LIST
‹–   –›

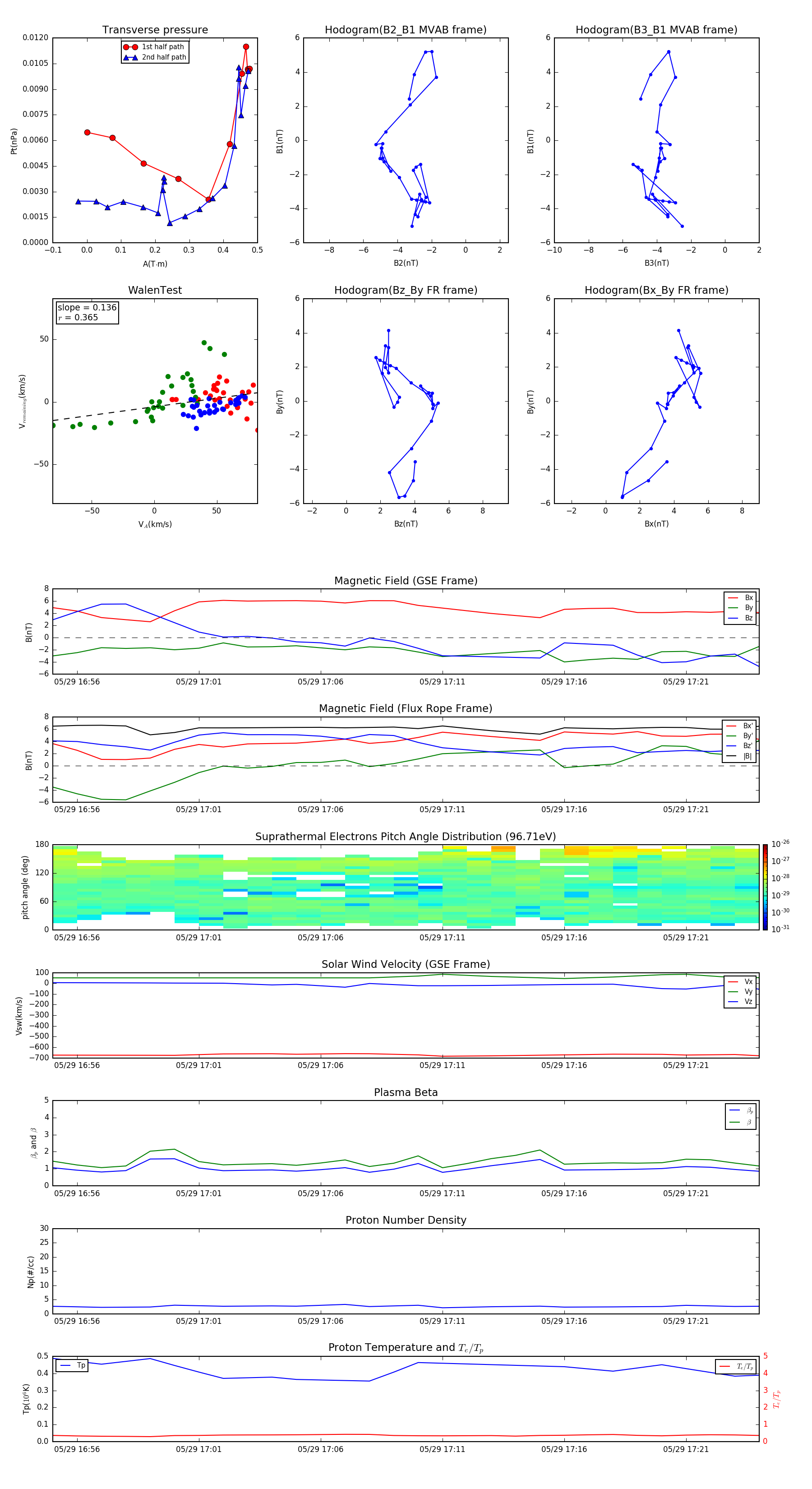
Flux Rope in 2011

Flux Rope Event 2011-05-29 16:55 ~ 2011-05-29 17:24 (30 minutes)


plot