HOME   LIST
‹–   –›

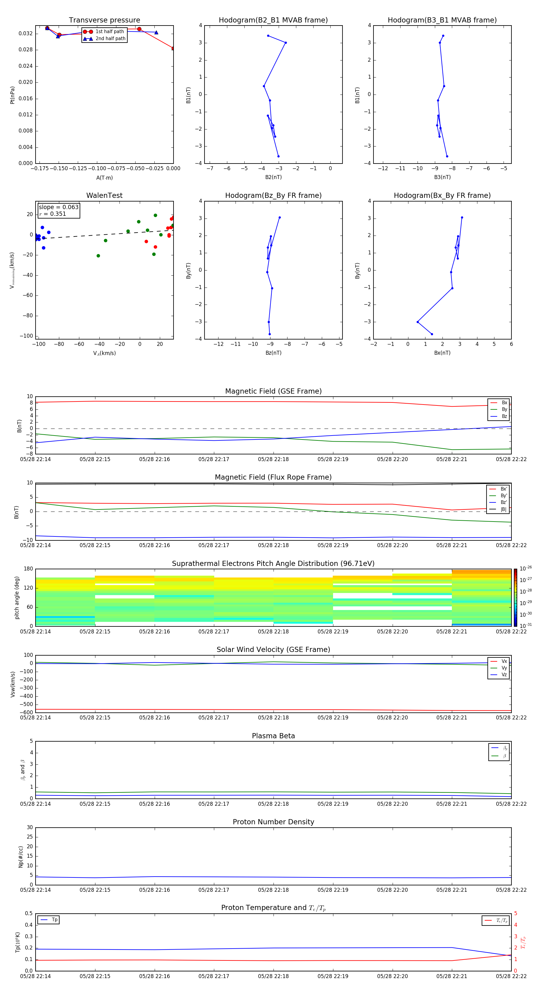
Flux Rope in 2011

Flux Rope Event 2011-05-28 22:14 ~ 2011-05-28 22:22 (9 minutes)


plot