HOME   LIST
‹–   –›

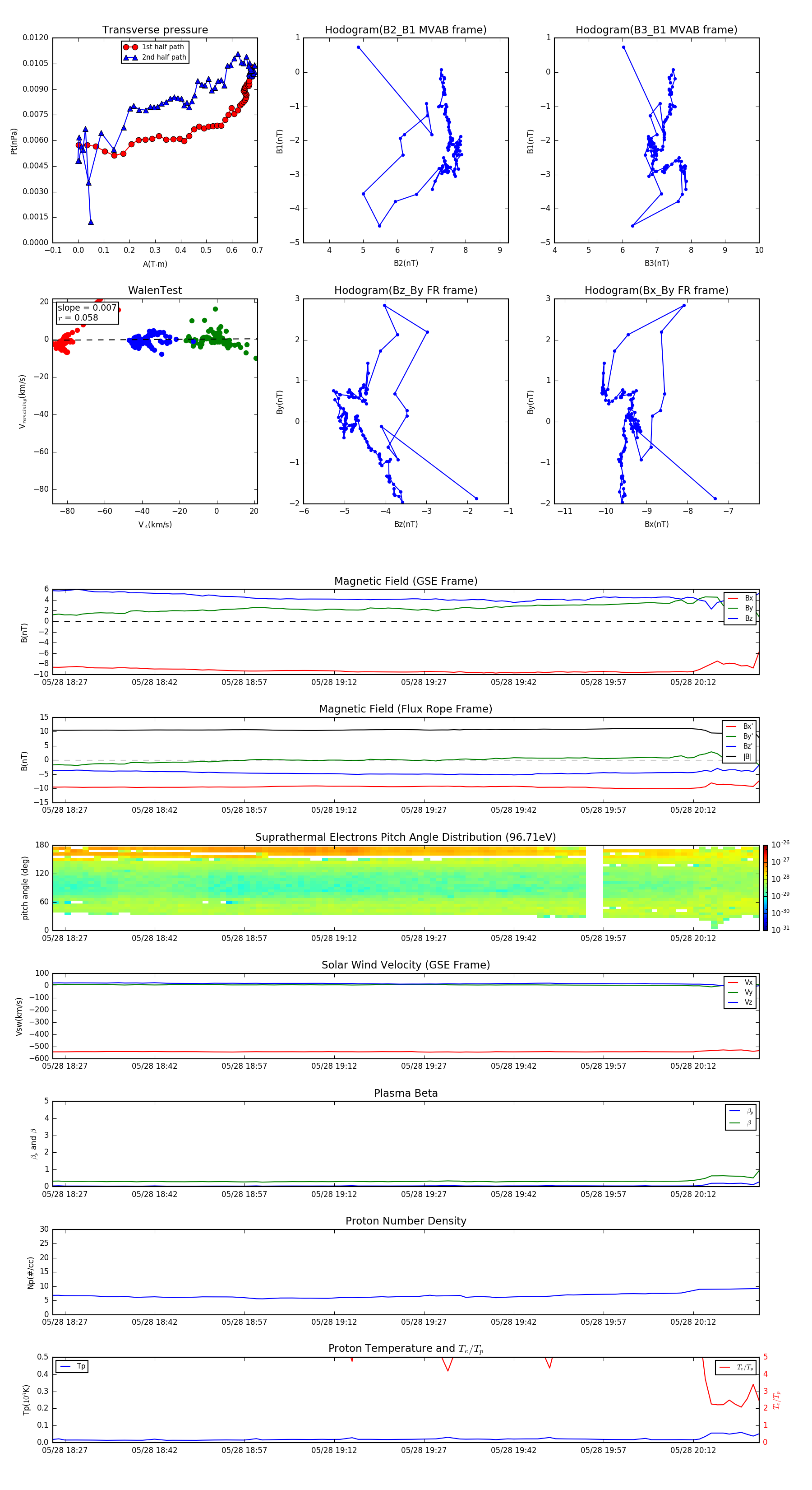
Flux Rope in 2011

Flux Rope Event 2011-05-28 18:25 ~ 2011-05-28 20:23 (119 minutes)


plot