HOME   LIST
‹–   –›

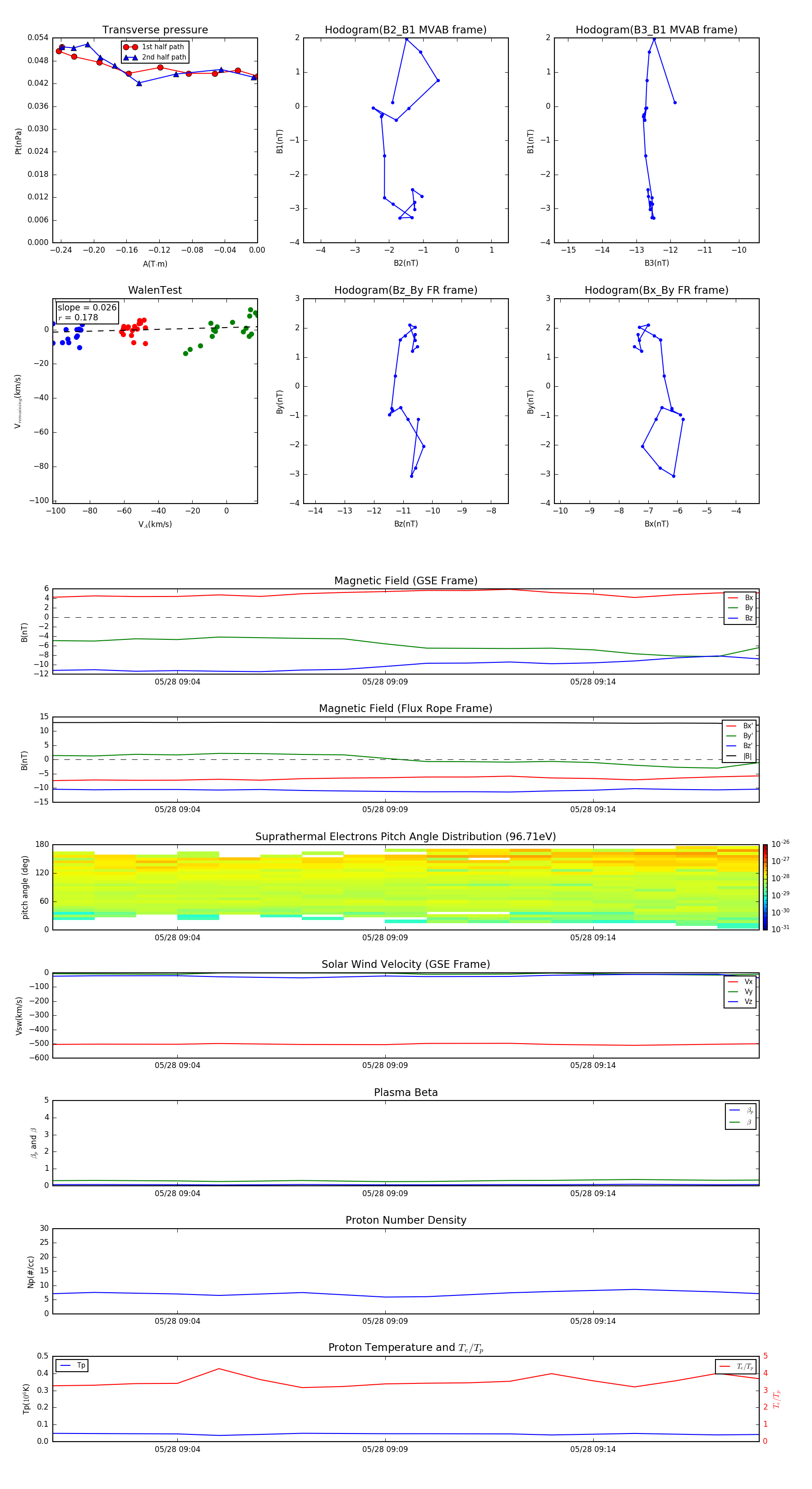
Flux Rope in 2011

Flux Rope Event 2011-05-28 09:01 ~ 2011-05-28 09:18 (18 minutes)


plot