HOME   LIST
‹–   –›

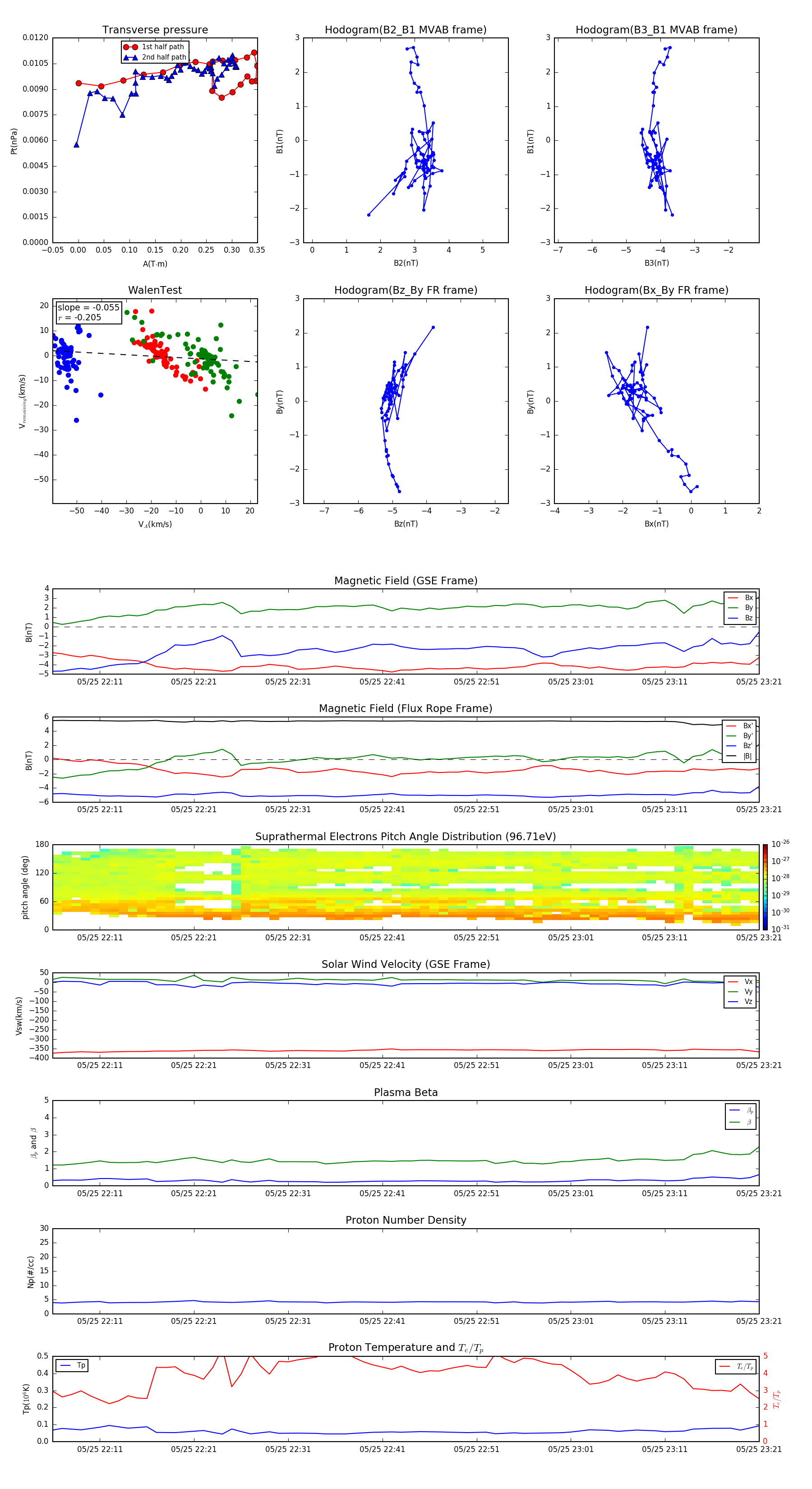
Flux Rope in 2011

Flux Rope Event 2011-05-25 22:06 ~ 2011-05-25 23:21 (76 minutes)


plot