HOME   LIST
‹–   –›

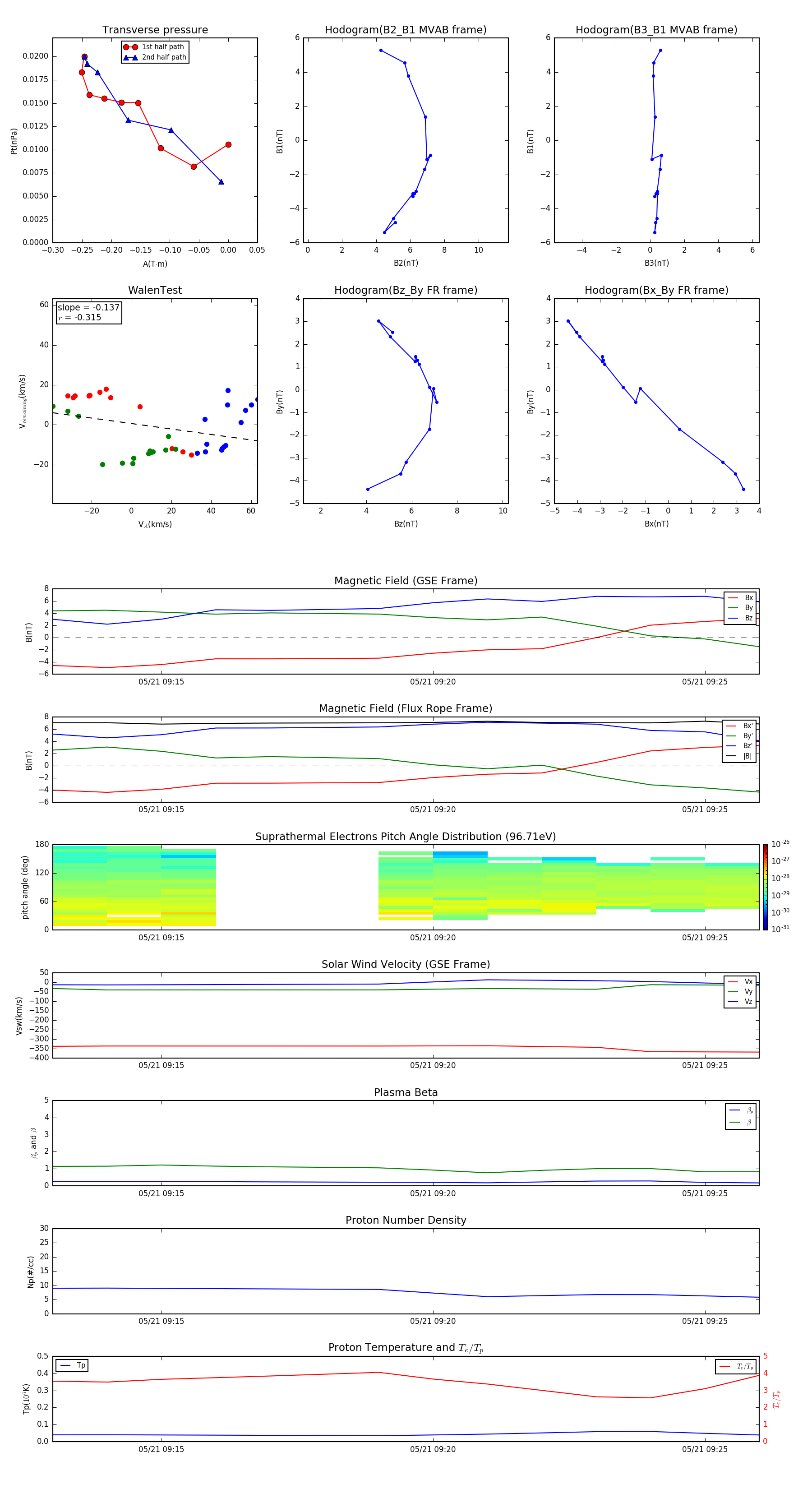
Flux Rope in 2011

Flux Rope Event 2011-05-21 09:13 ~ 2011-05-21 09:26 (14 minutes)


plot