HOME   LIST
‹–   –›

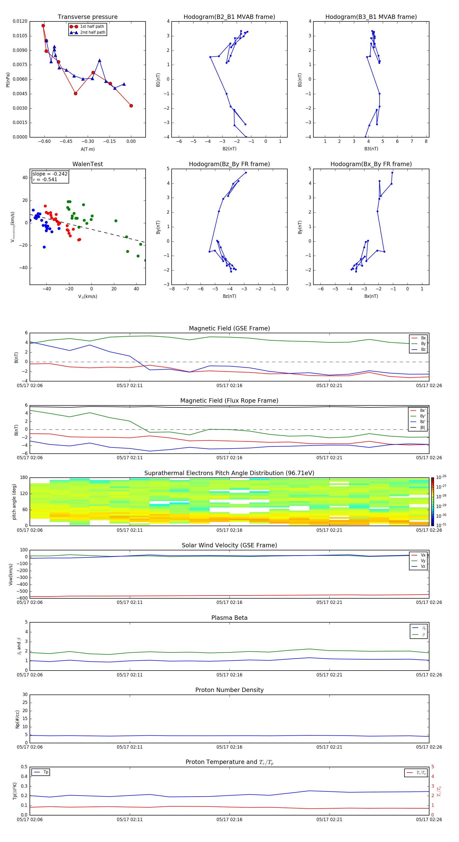
Flux Rope in 2011

Flux Rope Event 2011-05-17 02:06 ~ 2011-05-17 02:26 (21 minutes)


plot