HOME   LIST
‹–   –›

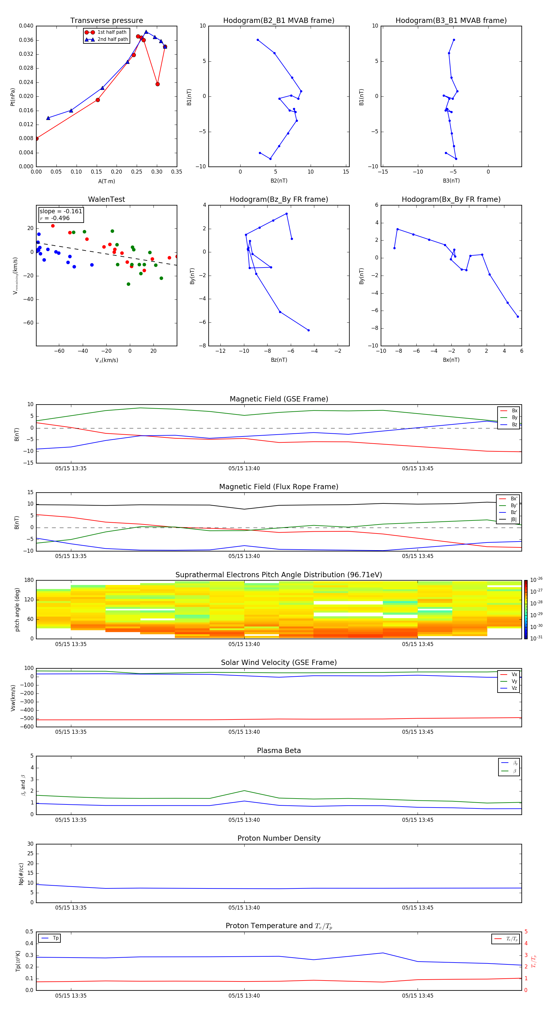
Flux Rope in 2011

Flux Rope Event 2011-05-15 13:34 ~ 2011-05-15 13:48 (15 minutes)


plot