HOME   LIST
‹–   –›

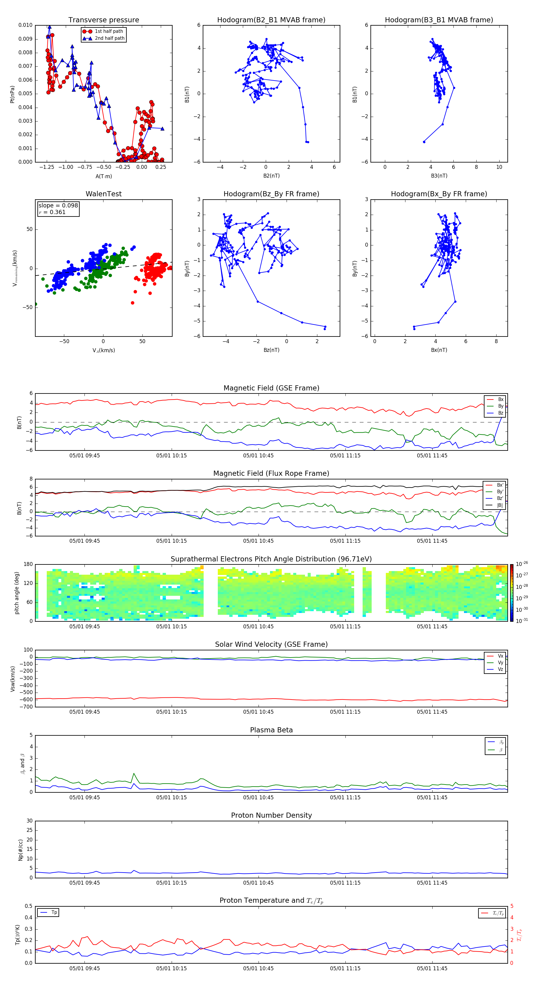
Flux Rope in 2011

Flux Rope Event 2011-05-01 09:28 ~ 2011-05-01 12:11 (164 minutes)


plot