HOME   LIST
‹–   –›

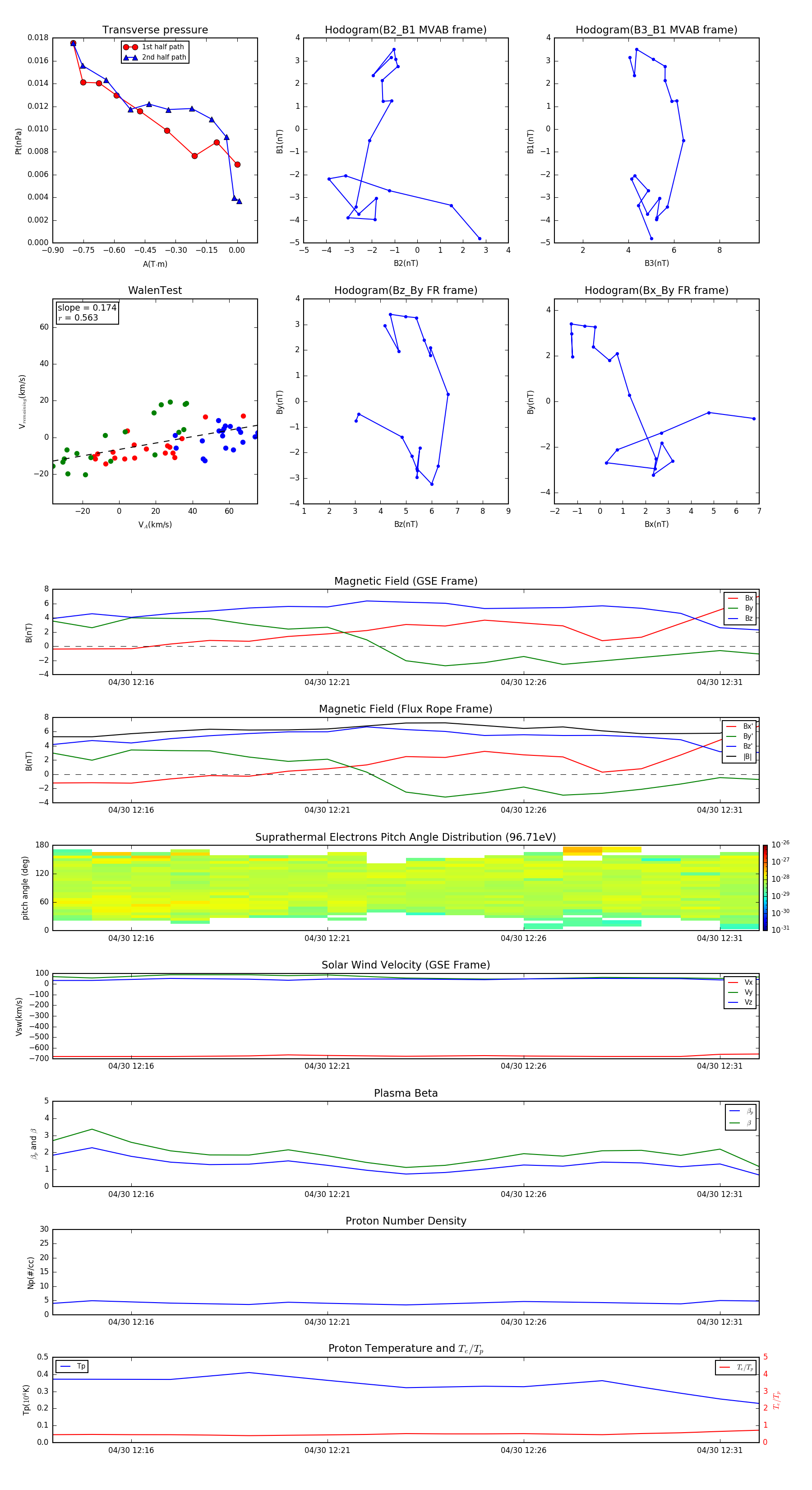
Flux Rope in 2011

Flux Rope Event 2011-04-30 12:14 ~ 2011-04-30 12:32 (19 minutes)


plot