HOME   LIST
‹–   –›

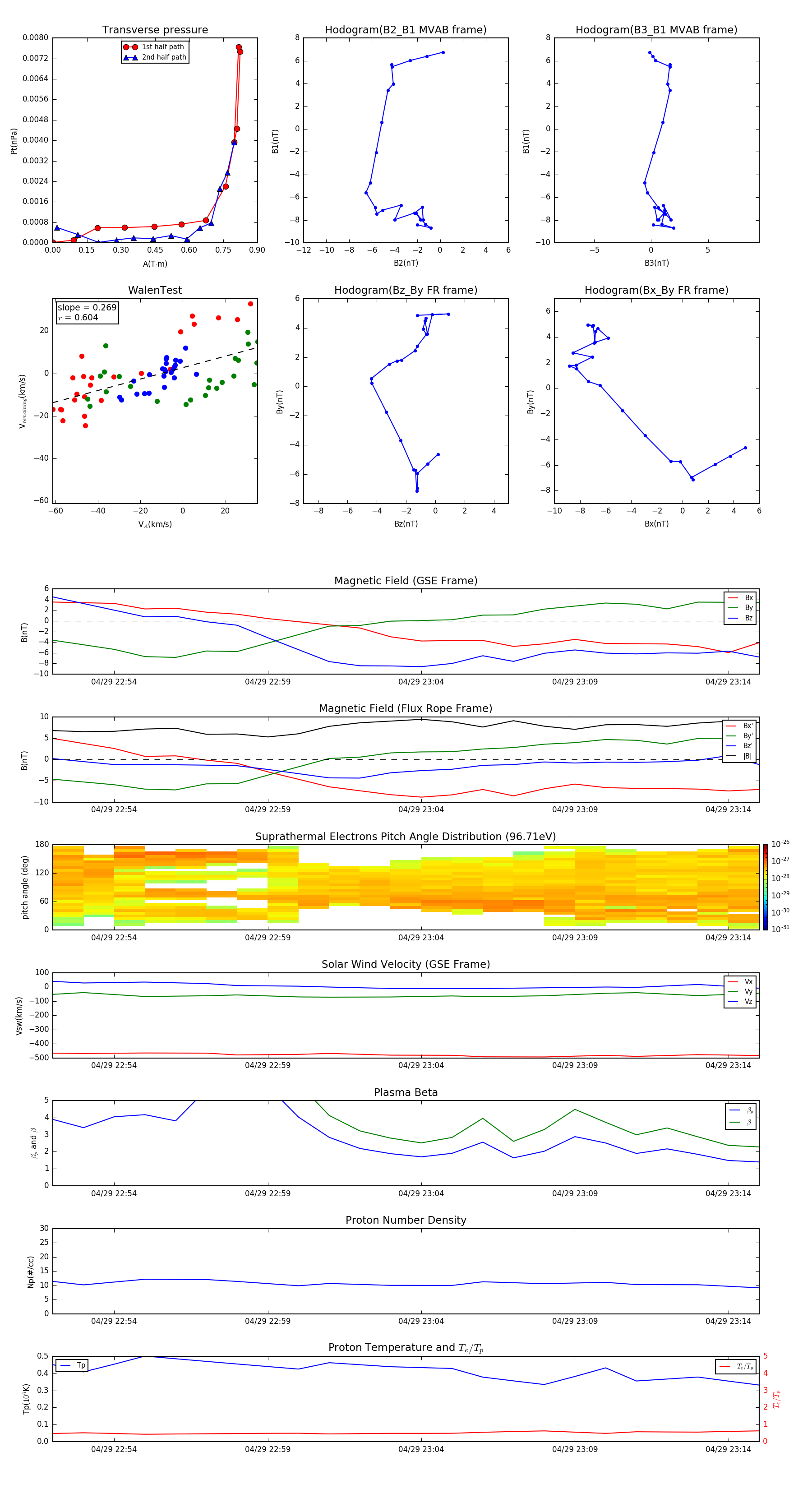
Flux Rope in 2011

Flux Rope Event 2011-04-29 22:52 ~ 2011-04-29 23:15 (24 minutes)


plot