HOME   LIST
‹–   –›

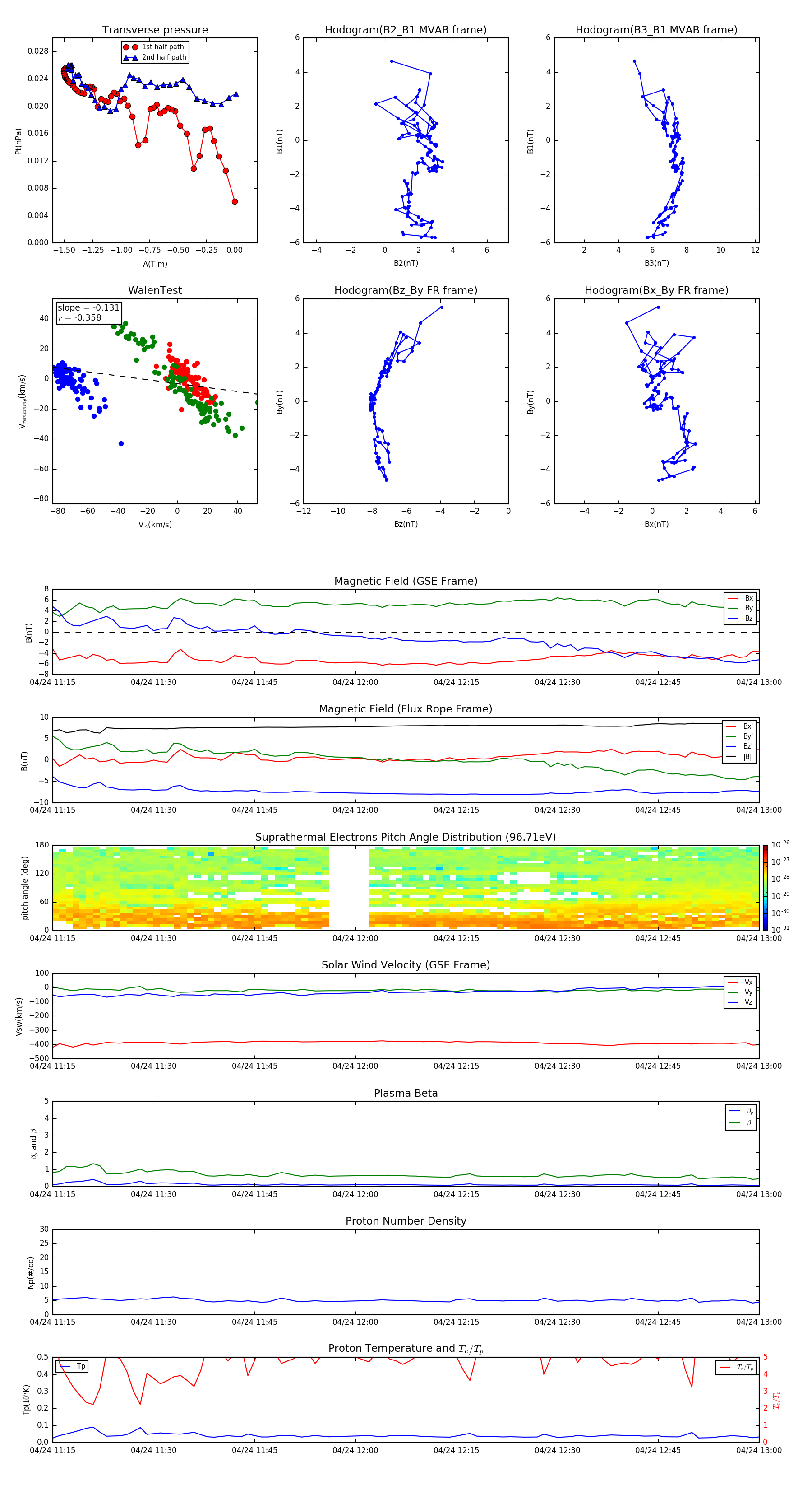
Flux Rope in 2011

Flux Rope Event 2011-04-24 11:15 ~ 2011-04-24 13:00 (106 minutes)


plot