HOME   LIST
‹–   –›

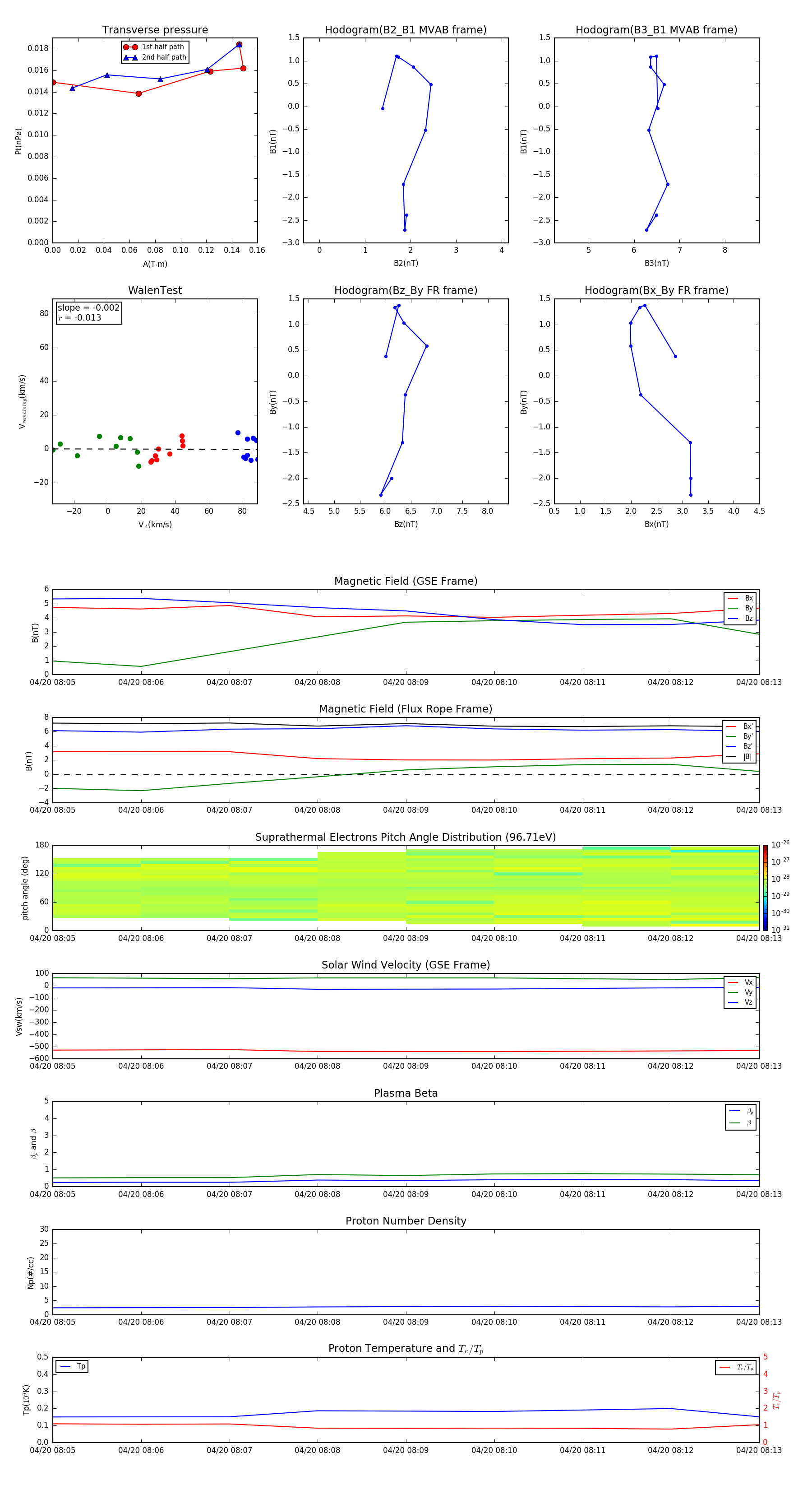
Flux Rope in 2011

Flux Rope Event 2011-04-20 08:05 ~ 2011-04-20 08:13 (9 minutes)


plot