HOME   LIST
‹–   –›

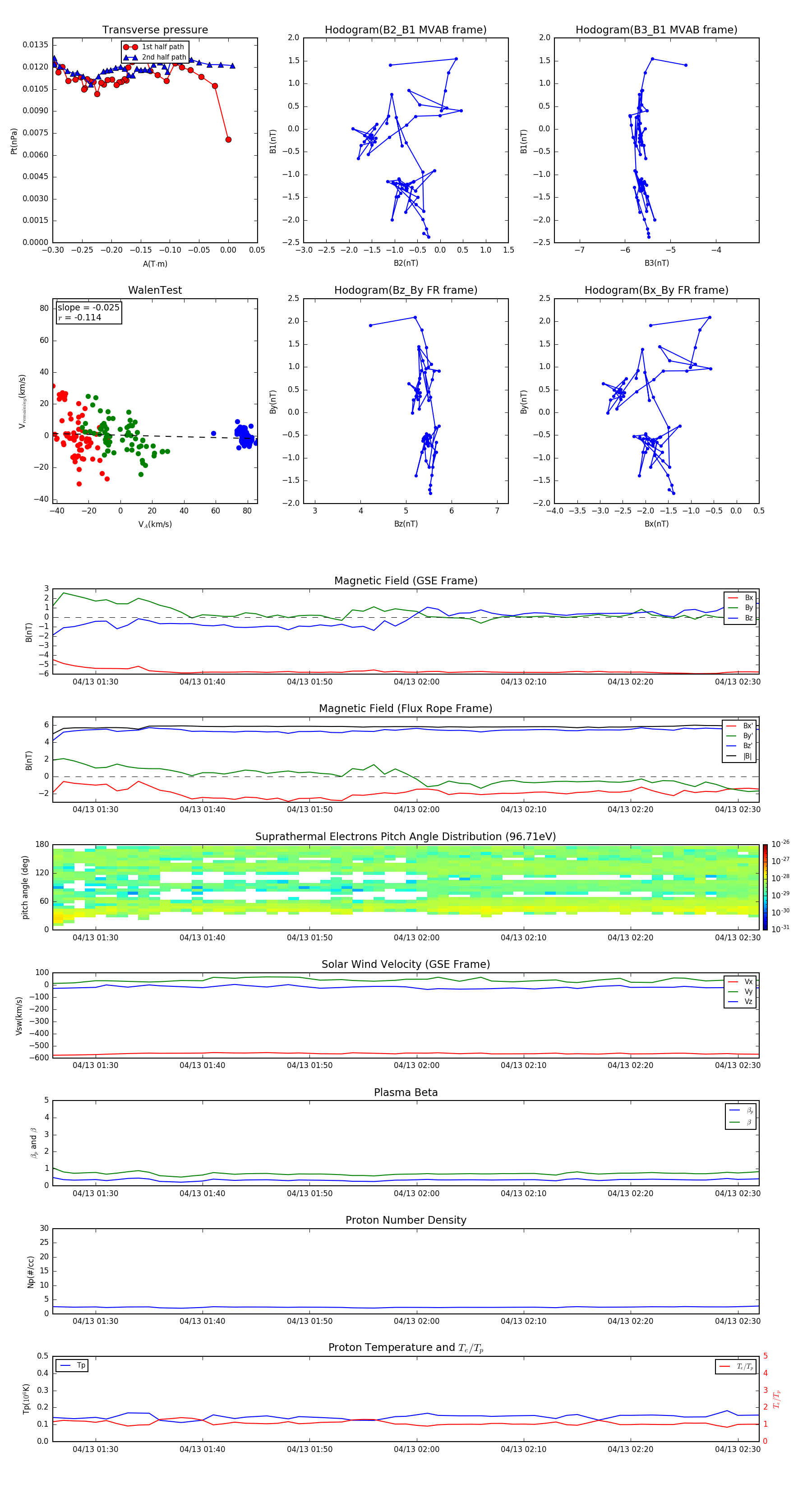
Flux Rope in 2011

Flux Rope Event 2011-04-13 01:26 ~ 2011-04-13 02:32 (67 minutes)


plot