HOME   LIST
‹–   –›

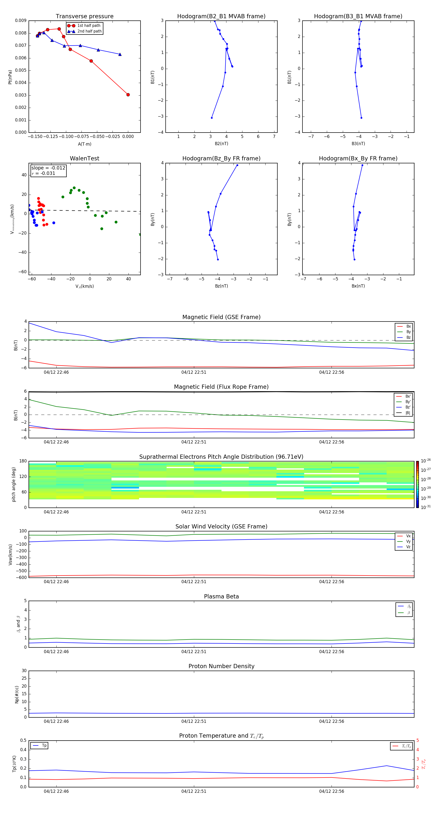
Flux Rope in 2011

Flux Rope Event 2011-04-12 22:45 ~ 2011-04-12 22:59 (15 minutes)


plot