HOME   LIST
‹–   –›

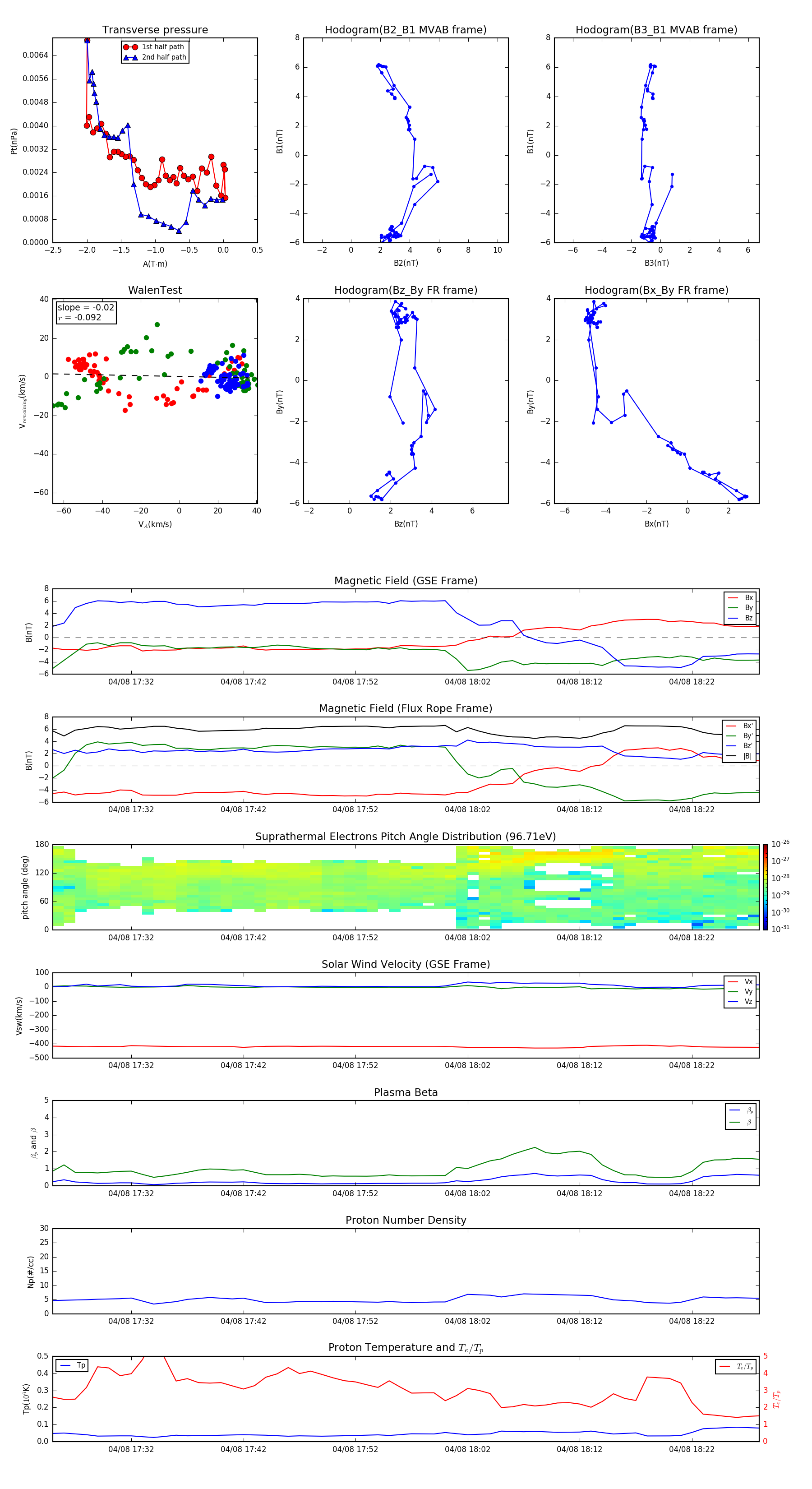
Flux Rope in 2011

Flux Rope Event 2011-04-08 17:25 ~ 2011-04-08 18:28 (64 minutes)


plot