HOME   LIST
‹–   –›

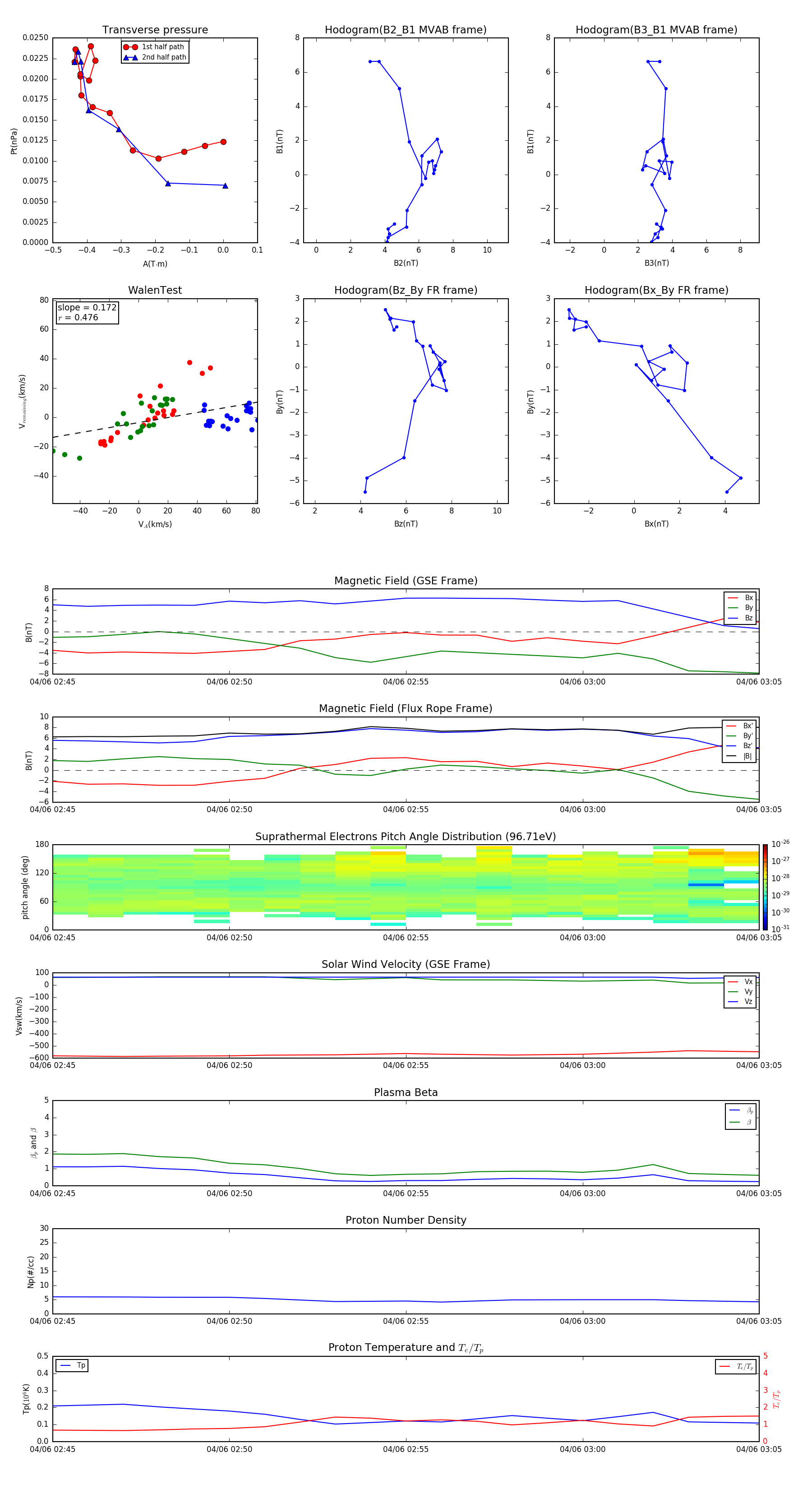
Flux Rope in 2011

Flux Rope Event 2011-04-06 02:45 ~ 2011-04-06 03:05 (21 minutes)


plot