HOME   LIST
‹–   –›

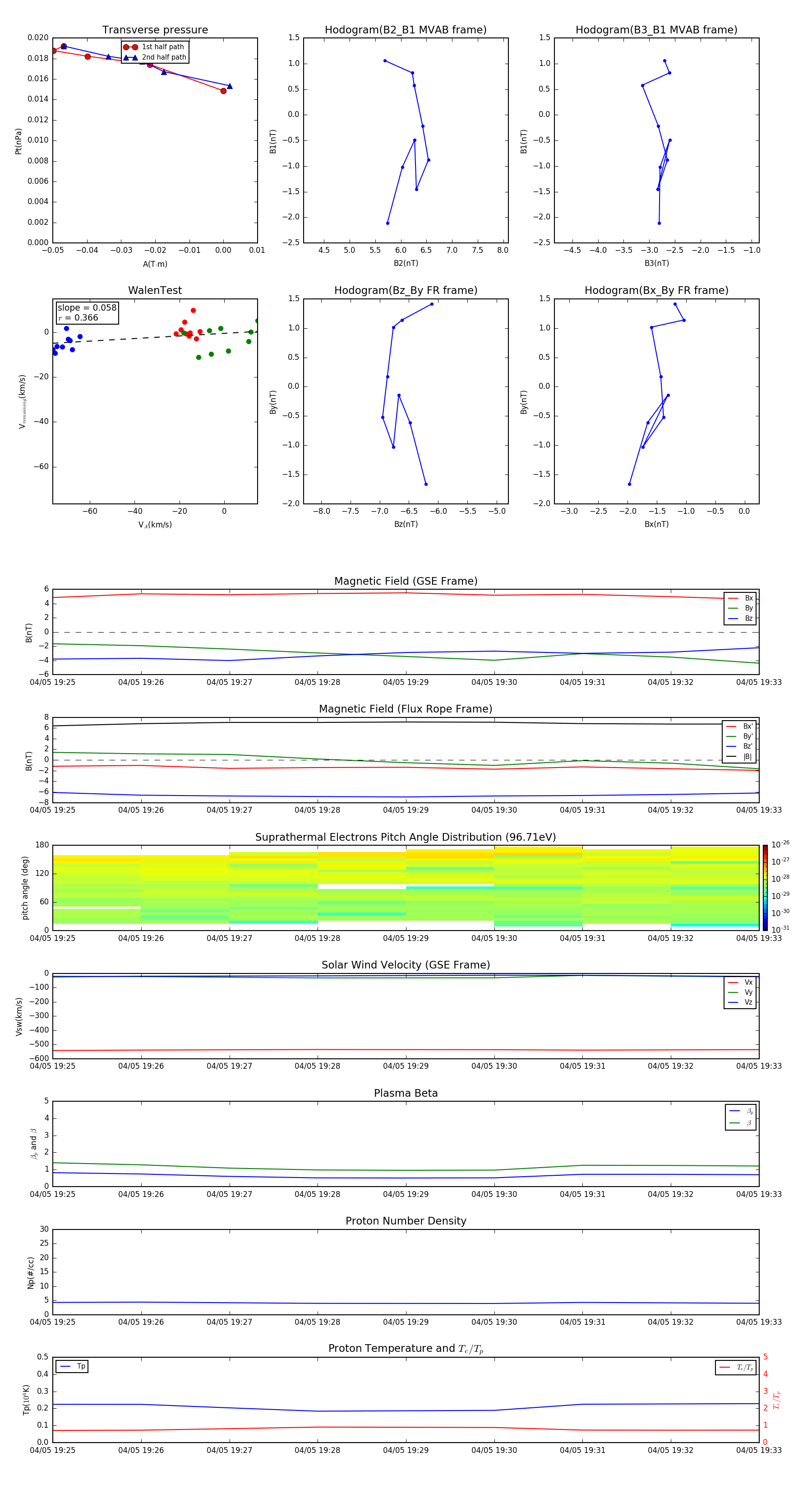
Flux Rope in 2011

Flux Rope Event 2011-04-05 19:25 ~ 2011-04-05 19:33 (9 minutes)


plot