HOME   LIST
‹–   –›

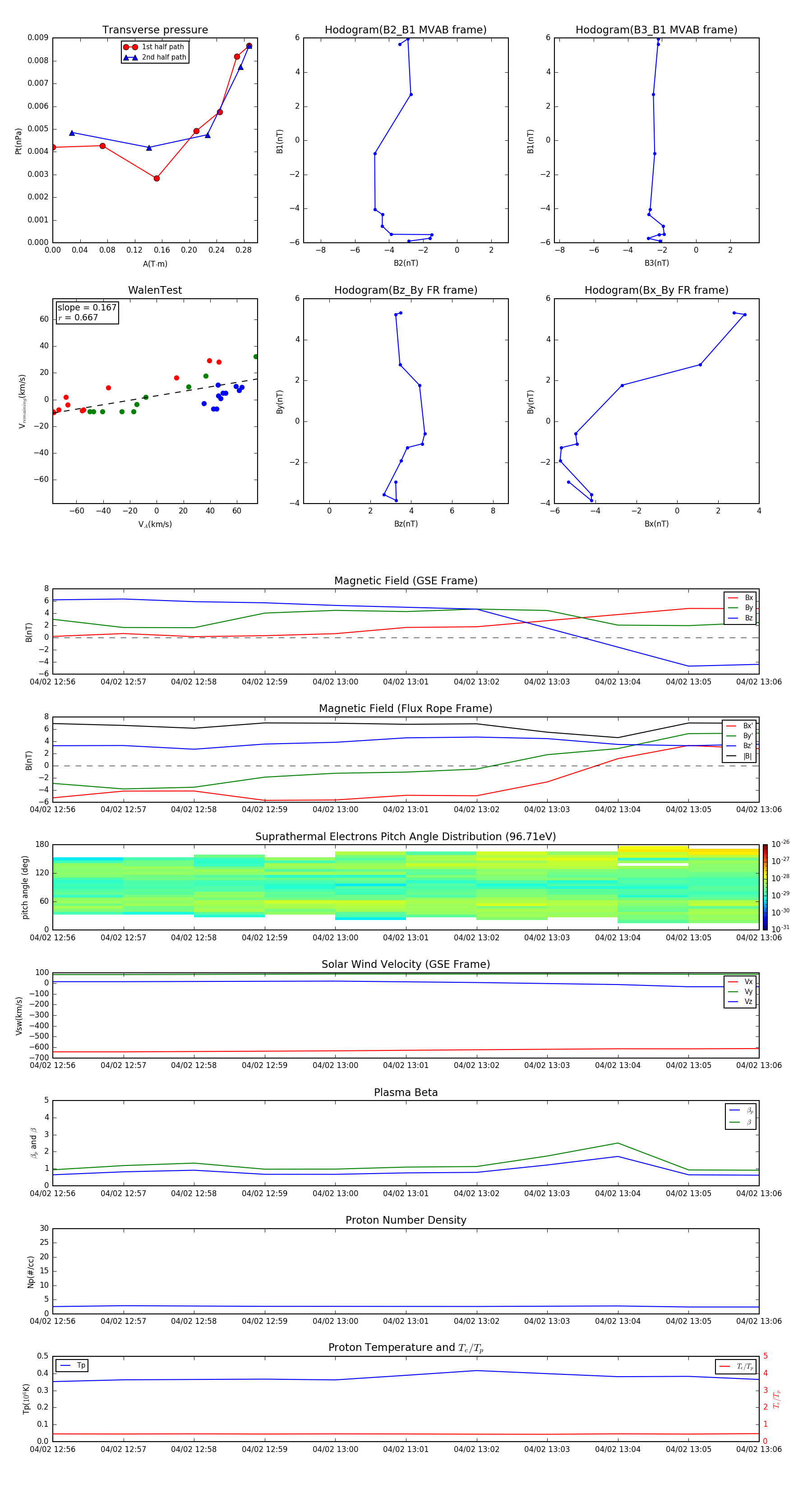
Flux Rope in 2011

Flux Rope Event 2011-04-02 12:56 ~ 2011-04-02 13:06 (11 minutes)


plot