HOME   LIST
‹–   –›

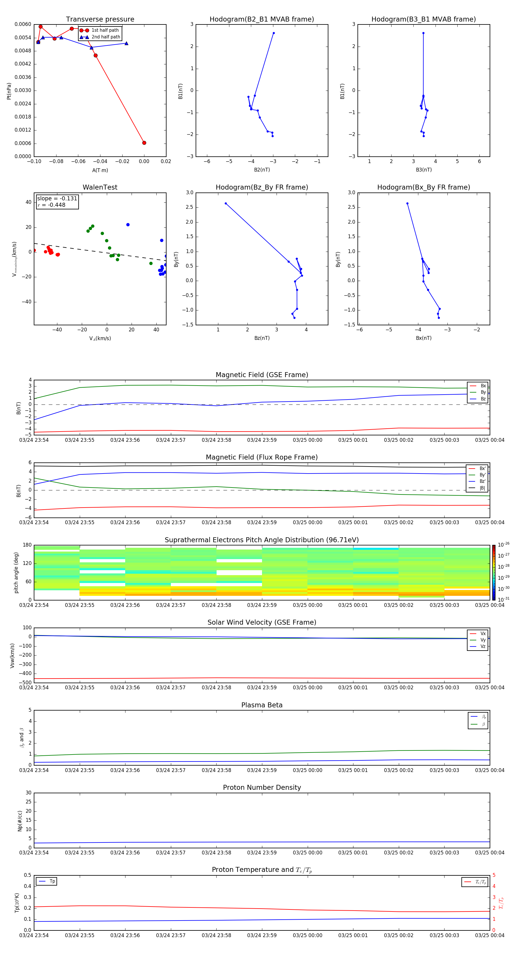
Flux Rope in 2011

Flux Rope Event 2011-03-24 23:54 ~ 2011-03-25 00:04 (11 minutes)


plot