HOME   LIST
‹–   –›

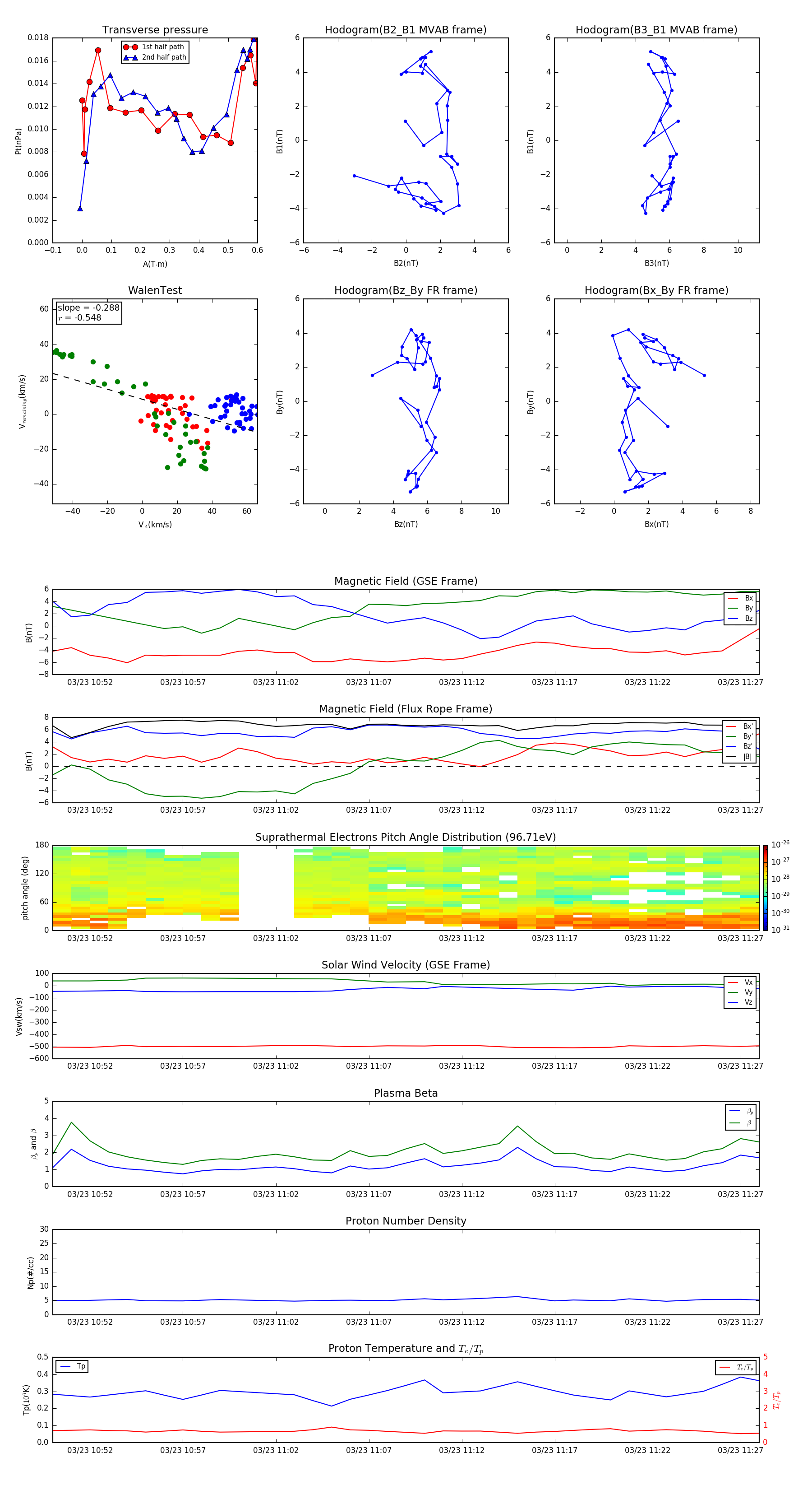
Flux Rope in 2011

Flux Rope Event 2011-03-23 10:50 ~ 2011-03-23 11:28 (39 minutes)


plot