HOME   LIST
‹–   –›

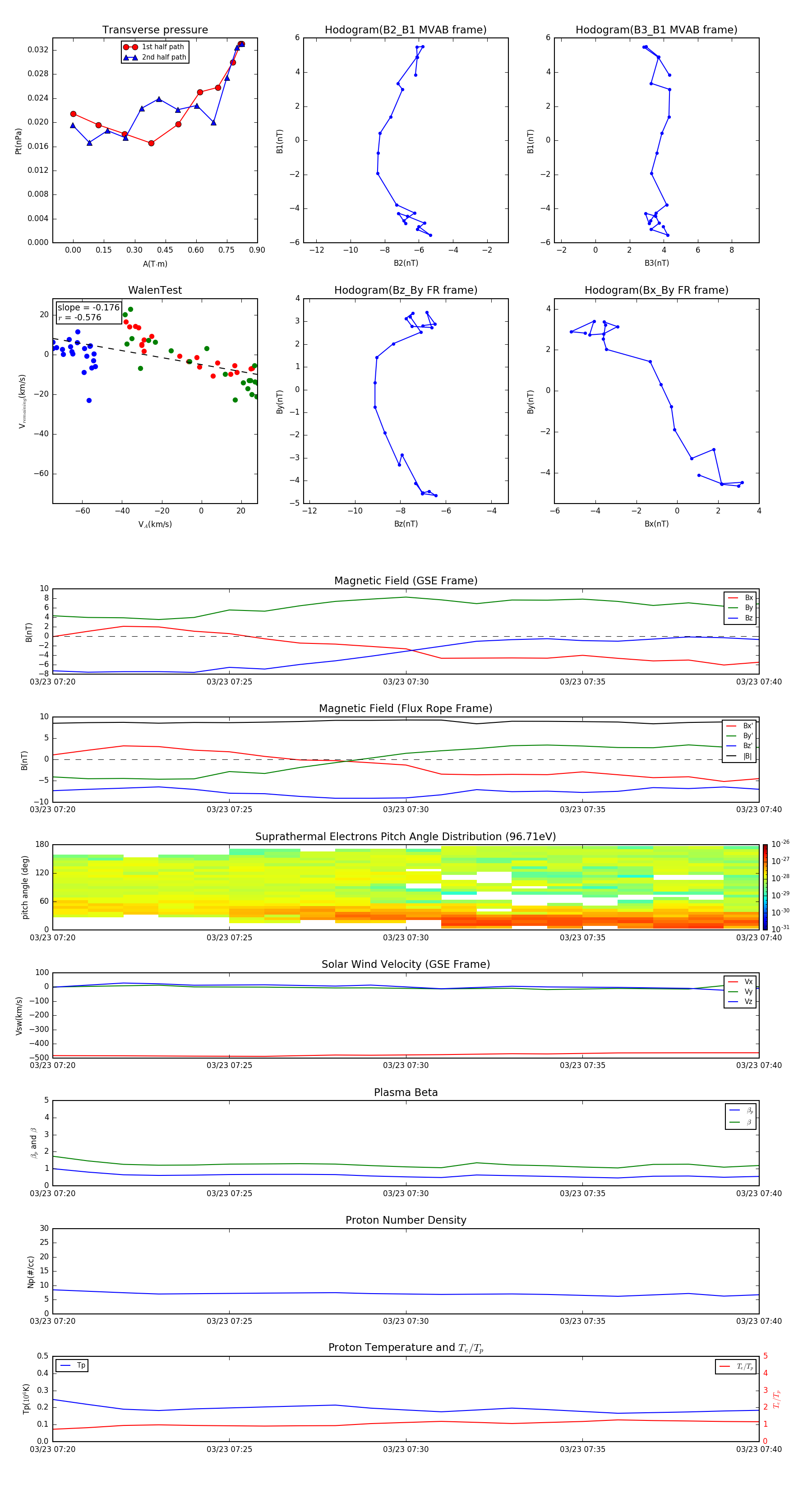
Flux Rope in 2011

Flux Rope Event 2011-03-23 07:20 ~ 2011-03-23 07:40 (21 minutes)


plot