HOME   LIST
‹–   –›

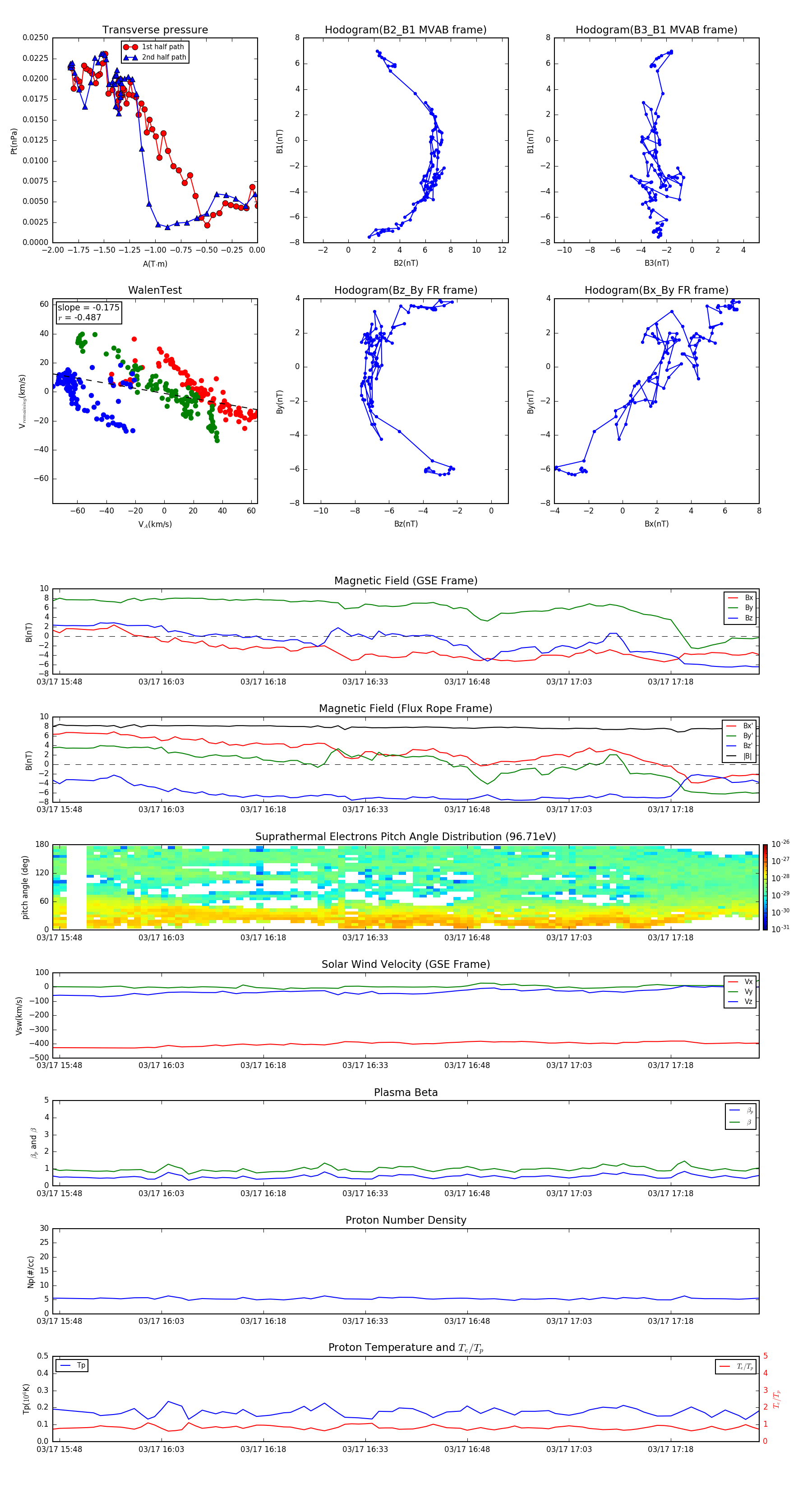
Flux Rope in 2011

Flux Rope Event 2011-03-17 15:47 ~ 2011-03-17 17:31 (105 minutes)


plot