HOME   LIST
‹–   –›

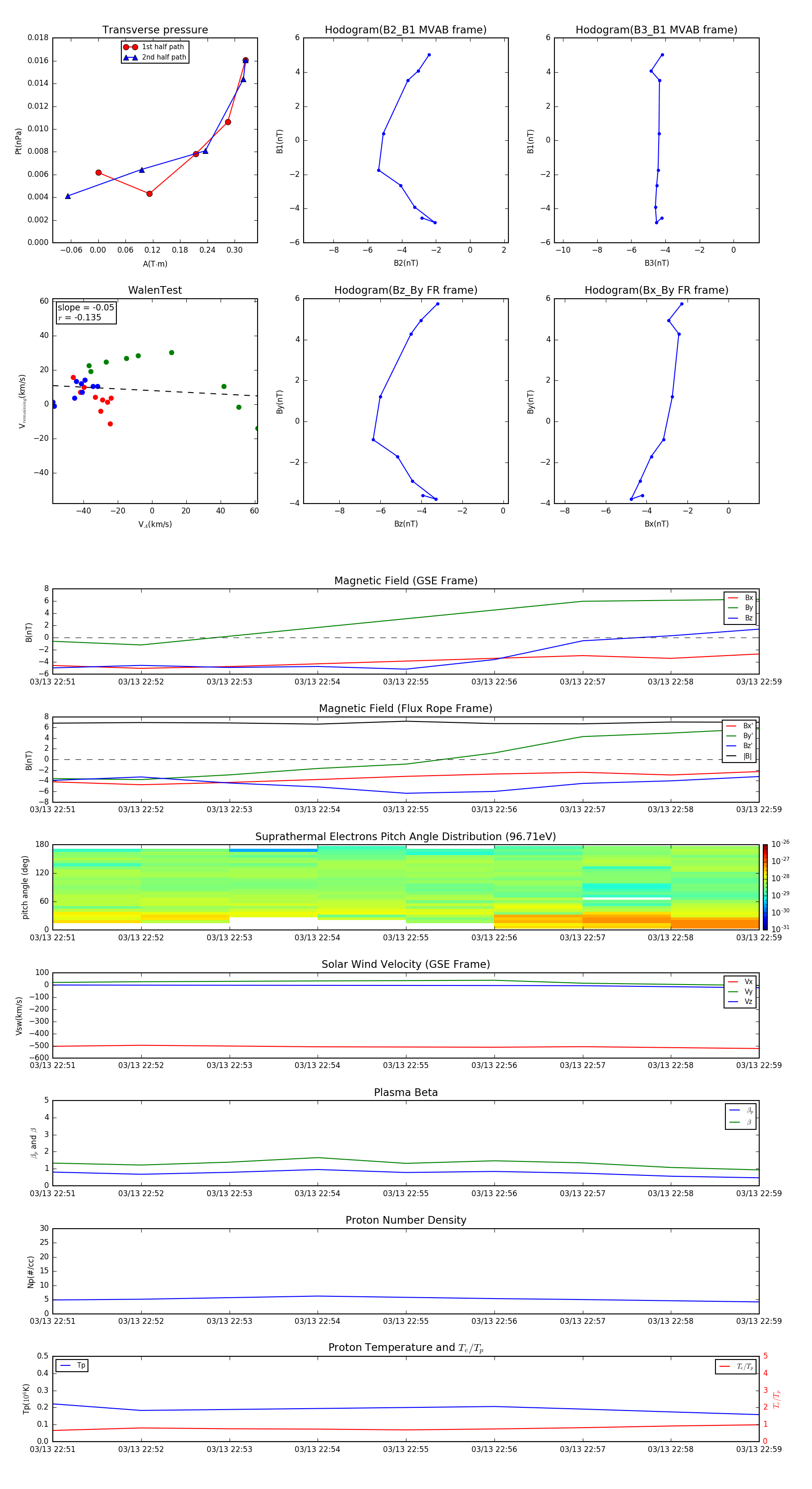
Flux Rope in 2011

Flux Rope Event 2011-03-13 22:51 ~ 2011-03-13 22:59 (9 minutes)


plot