HOME   LIST
‹–   –›

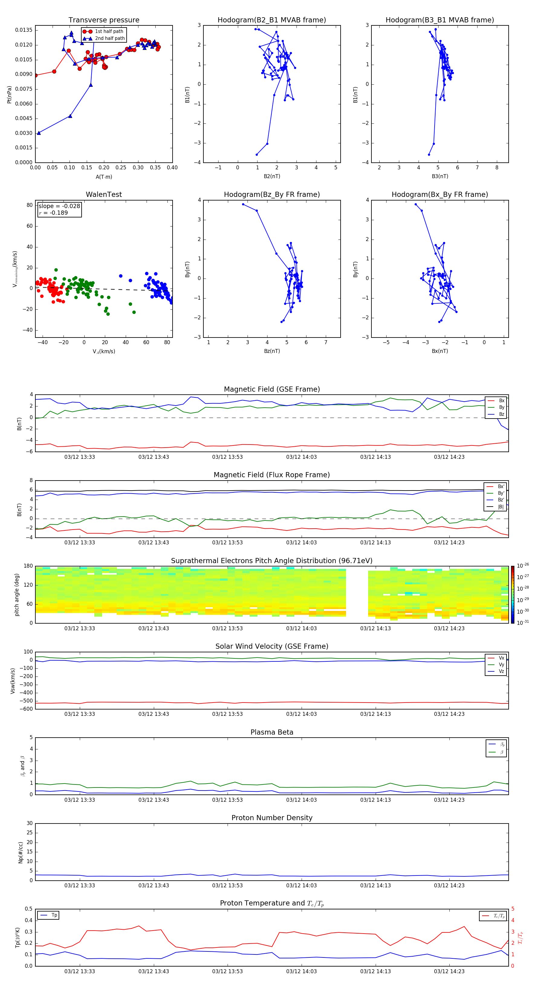
Flux Rope in 2011

Flux Rope Event 2011-03-12 13:27 ~ 2011-03-12 14:31 (65 minutes)


plot