HOME   LIST
‹–   –›

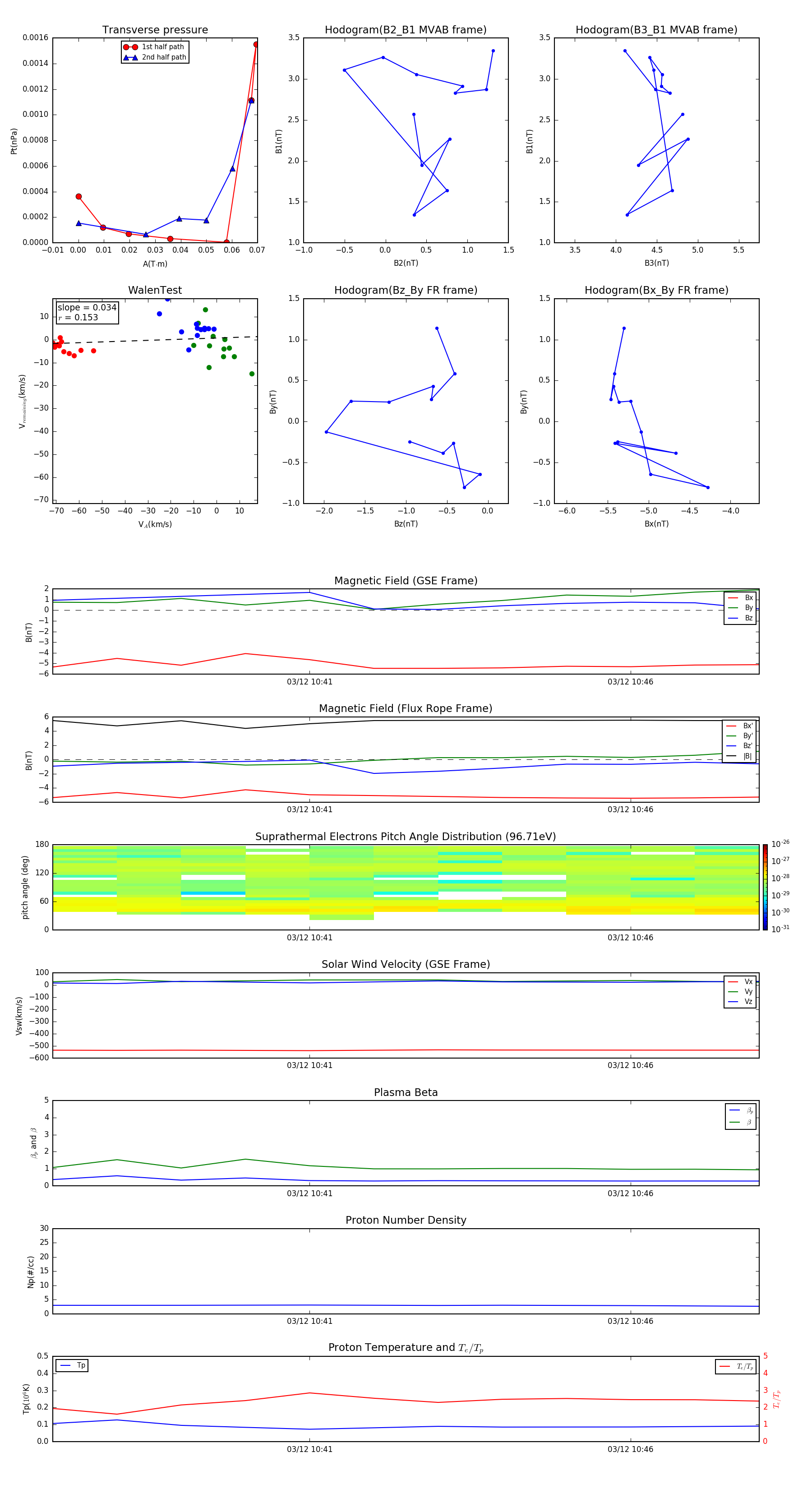
Flux Rope in 2011

Flux Rope Event 2011-03-12 10:37 ~ 2011-03-12 10:48 (12 minutes)


plot