HOME   LIST
‹–   –›

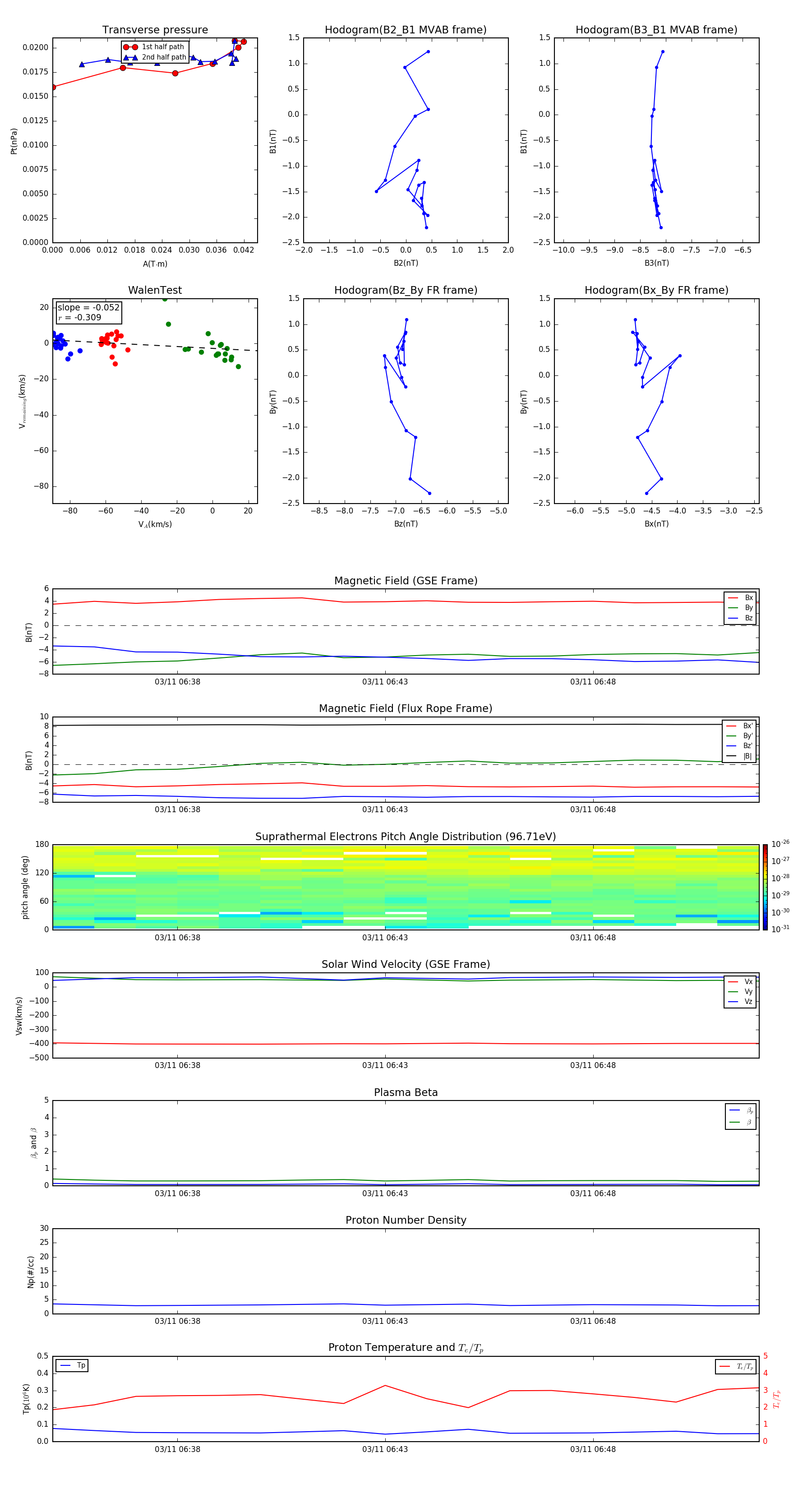
Flux Rope in 2011

Flux Rope Event 2011-03-11 06:35 ~ 2011-03-11 06:52 (18 minutes)


plot