HOME   LIST
‹–   –›

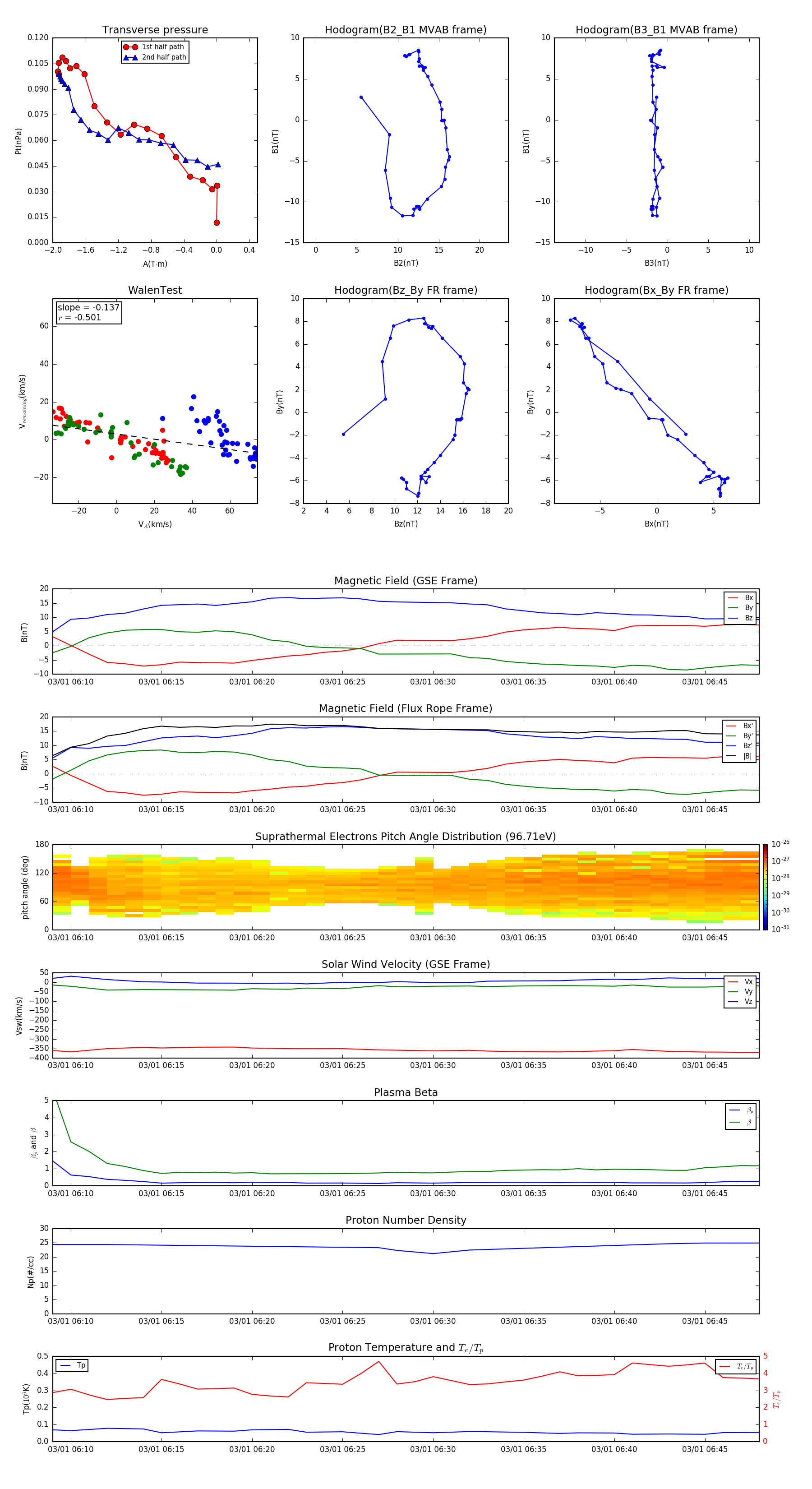
Flux Rope in 2011

Flux Rope Event 2011-03-01 06:09 ~ 2011-03-01 06:48 (40 minutes)


plot