HOME   LIST
‹–   –›

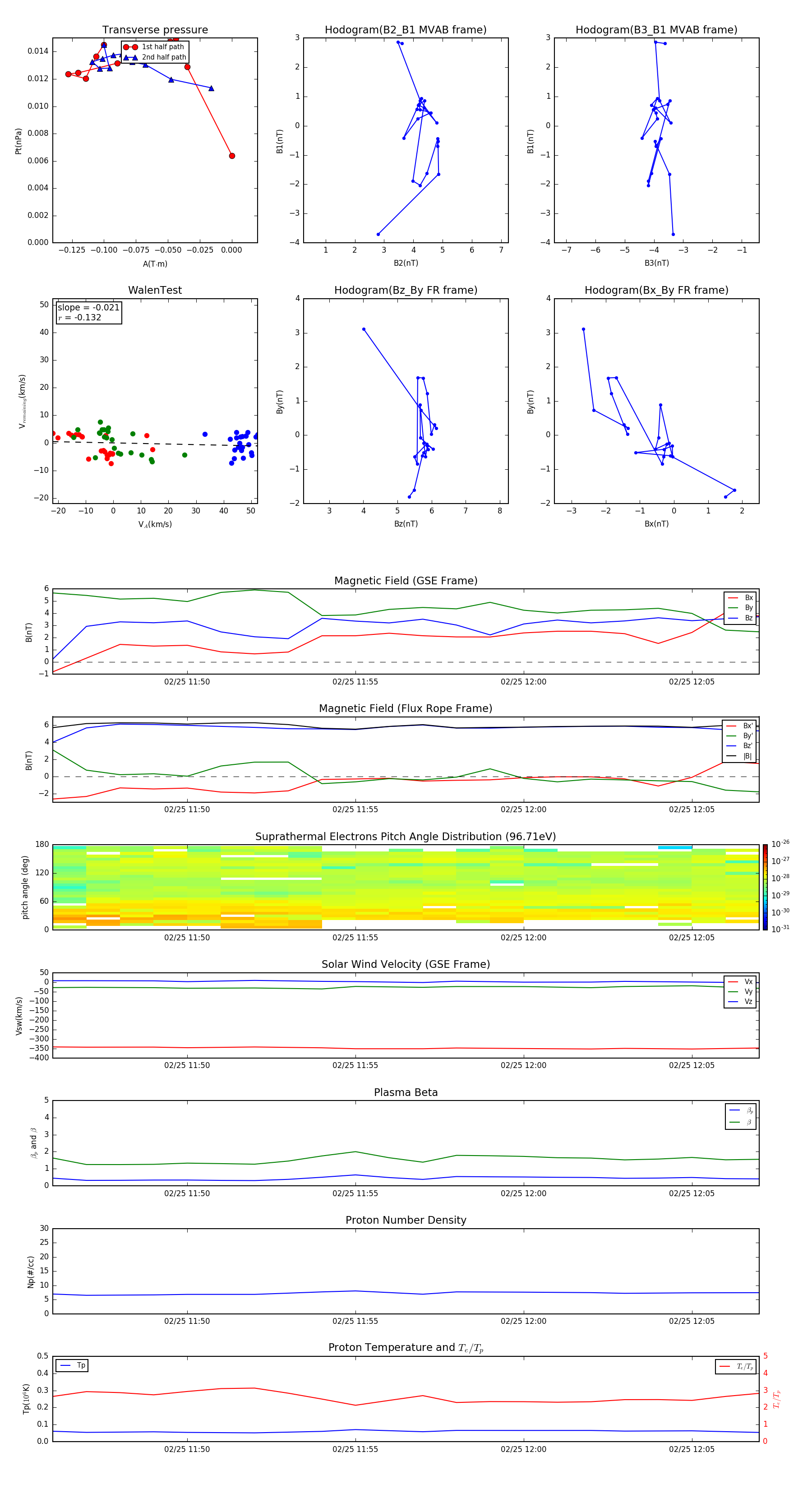
Flux Rope in 2011

Flux Rope Event 2011-02-25 11:46 ~ 2011-02-25 12:07 (22 minutes)


plot