HOME   LIST
‹–   –›

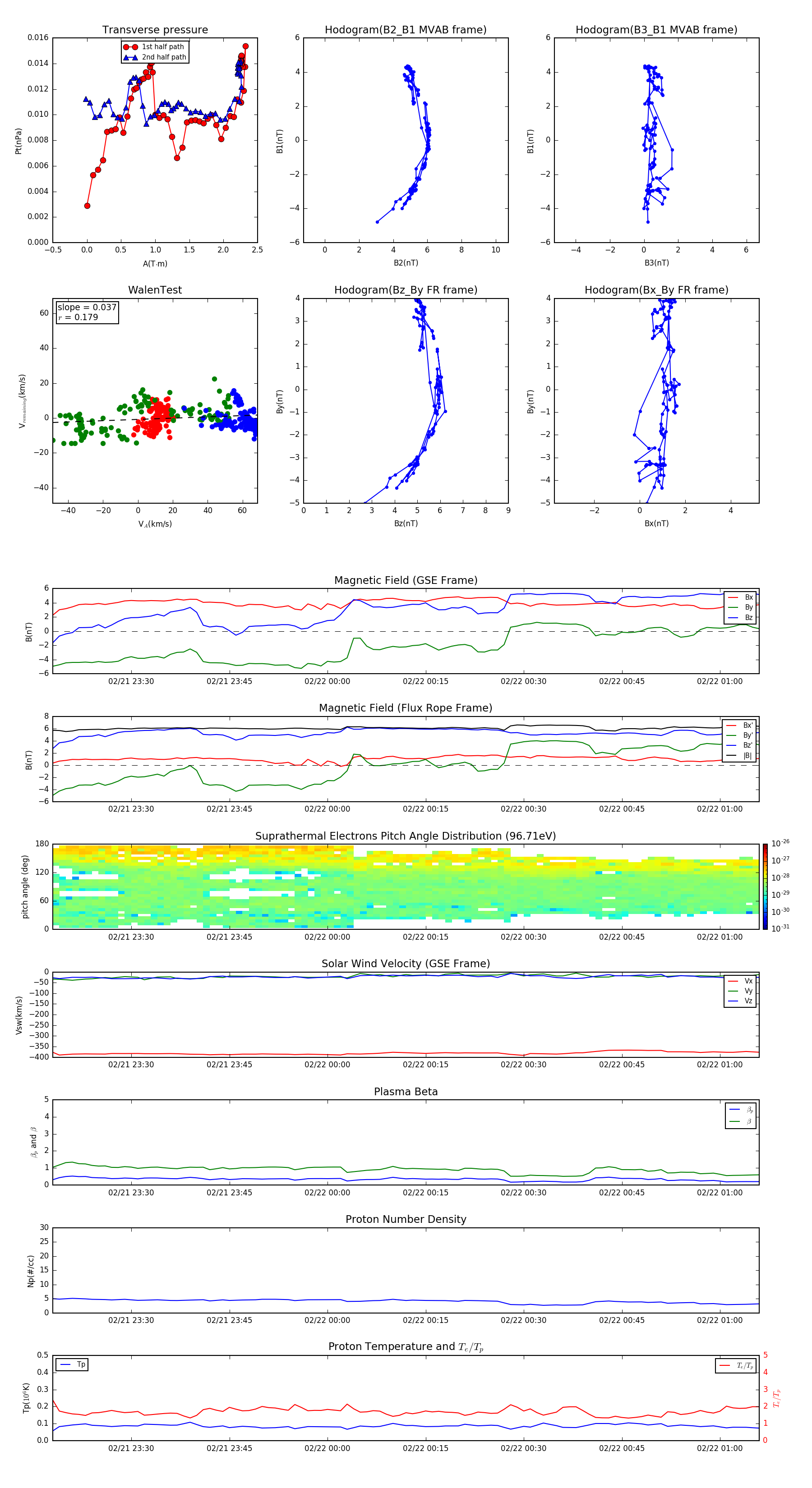
Flux Rope in 2011

Flux Rope Event 2011-02-21 23:18 ~ 2011-02-22 01:06 (109 minutes)


plot