HOME   LIST
‹–   –›

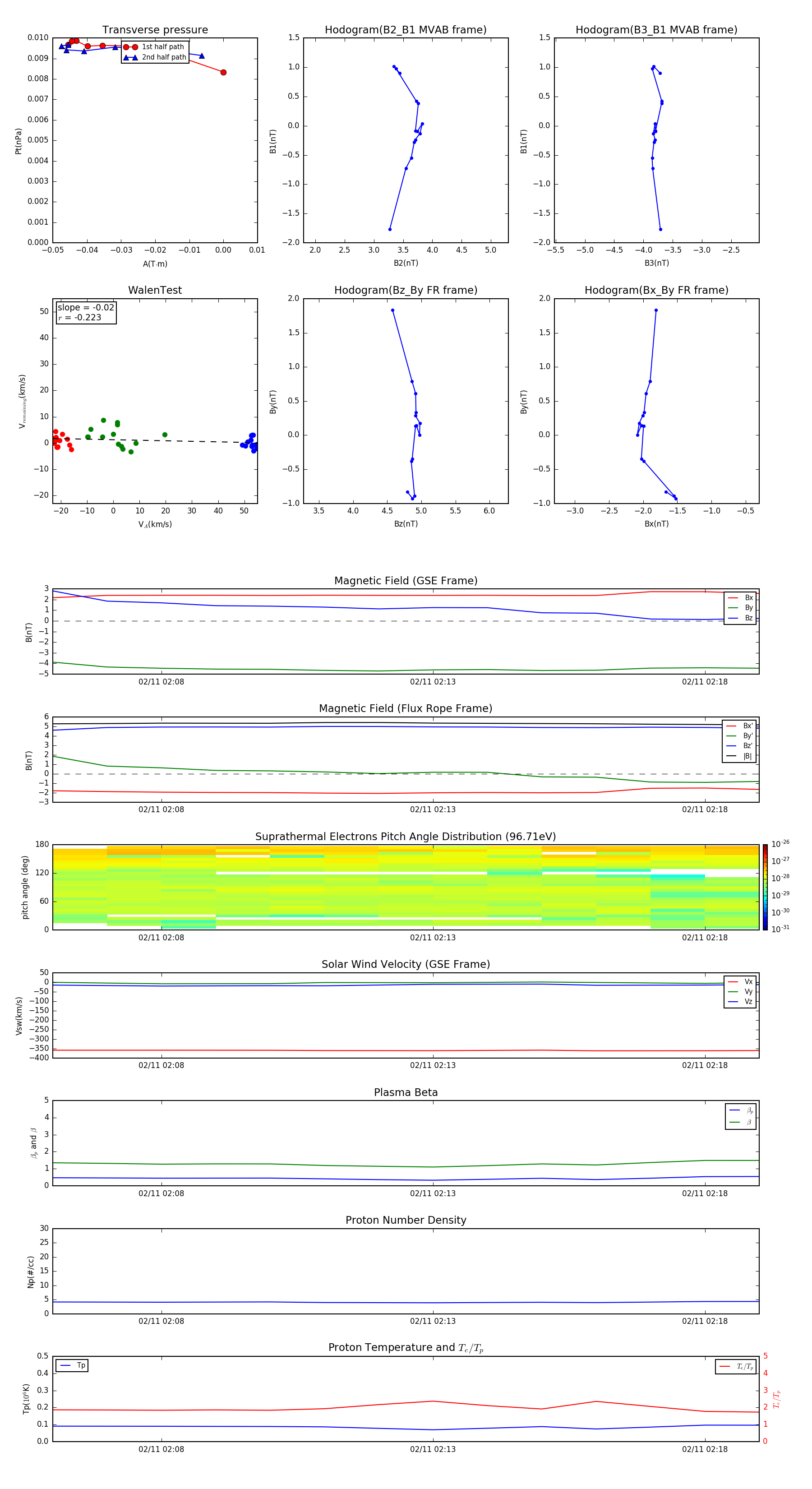
Flux Rope in 2011

Flux Rope Event 2011-02-11 02:06 ~ 2011-02-11 02:19 (14 minutes)


plot